2017-08-14 15:53:11 +09:00
2017-02-19 23:36:22 +09:00
2017-08-09 16:18:08 +09:00
2017-08-14 00:05:20 +09:00
2017-08-09 16:18:09 +09:00
2017-08-14 15:53:11 +09:00
2017-03-24 16:50:32 +09:00
2017-03-24 14:55:28 +09:00
2017-08-09 16:15:24 +09:00
2016-03-30 14:23:52 +09:00
2017-03-24 14:37:48 +09:00
2017-02-14 12:45:28 +09:00
2017-08-14 00:05:20 +09:00
2017-08-14 00:05:20 +09:00

Vuls: VULnerability Scanner

Slack License Build Status

Vuls-logo

Vulnerability scanner for Linux/FreeBSD, agentless, written in golang.

We have a slack team. Join slack team

README 日本語
README in French

Vuls-Abstract

asciicast

Vuls-slack


TOC

TODO


Abstract

For a system administrator, having to perform security vulnerability analysis and software update on a daily basis can be a burden. To avoid downtime in production environment, it is common for system administrator to choose not to use the automatic update option provided by package manager and to perform update manually. This leads to the following problems.

  • System administrator will have to constantly watch out for any new vulnerabilities in NVD(National Vulnerability Database) or similar databases.
  • It might be impossible for the system administrator to monitor all the software if there are a large number of software installed in server.
  • It is expensive to perform analysis to determine the servers affected by new vulnerabilities. The possibility of overlooking a server or two during analysis is there.

Vuls is a tool created to solve the problems listed above. It has the following characteristics.

  • Informs users of the vulnerabilities that are related to the system.
  • Informs users of the servers that are affected.
  • Vulnerability detection is done automatically to prevent any oversight.
  • Report is generated on regular basis using CRON or other methods. to manage vulnerability.

Vuls-Motivation


Main Features

  • Scan for any vulnerabilities in Linux/FreeBSD Server
    • Supports Ubuntu, Debian, CentOS, Amazon Linux, RHEL, Oracle Linux, FreeBSD and Raspbian
    • Cloud, on-premise, Docker
  • High quality scan
    • Vuls uses Multiple vulnerability databases
      • OVAL
      • RHSA/ALAS/ELSA/FreeBSD-SA
      • Changelog
  • Fast scan and Deep scan
    • Fast Scan
      • Scan without root privilege
      • Almost no load on the scan target server
    • Deep Scan
      • Scan with root privilege
      • Parses the Changelog
        Changelog has a history of version changes. When a security issue is fixed, the relevant CVE ID is listed. By parsing the changelog and analysing the updates between the installed version of software on the server and the newest version of that software it's possible to create a list of all vulnerabilities that need to be fixed.
      • Sometimes load on the scan target server
  • Remote scan and Local scan
    • Remote Scan
      • User is required to only setup one machine that is connected to other target servers via SSH
    • Local Scan
      • If you don't want the central Vuls server to connect to each server by SSH, you can use Vuls in the Local Scan mode.
  • Scan middleware that are not included in OS package management
    • Scan middleware, programming language libraries and framework for vulnerability
    • Support software registered in CPE
  • Nondestructive testing
  • Pre-authorization is NOT necessary before scanning on AWS
    • Vuls works well with Continuous Integration since tests can be run every day. This allows you to find vulnerabilities very quickly.
  • Auto generation of configuration file template
    • Auto detection of servers set using CIDR, generate configuration file template
  • Email and Slack notification is possible (supports Japanese language)
  • Scan result is viewable on accessory software, TUI Viewer on terminal or Web UI (VulsRepo).

What Vuls Doesn't Do

  • Vuls doesn't update the vulnerable packages.

Setup Vuls

There are 2 ways to setup Vuls.


Tutorial

To give you an idea of how easy Vuls is to use. This tutorial consists of three steps.

  1. Tutorial: Local Scan Mode
    • Launch CentOS on AWS
    • Deploy Vuls
    • Scan localhost, Reporting
  2. Tutorial: Remote Scan Mode
    • Launch Ubuntu Linux on AWS
    • Scan this Ubuntu from the Vuls you set up earlier

Tutorial: Local Scan Mode

This tutorial will let you scan the vulnerabilities on the localhost with Vuls.
This can be done in the following steps.

  1. Launch CentOS
  2. Install requirements
  3. Deploy go-cve-dictionary
  4. Deploy goval-dictionary
  5. Deploy Vuls
  6. Configuration
  7. Check config.toml and settings on the server before scanning
  8. Scan
  9. Reporting
  10. TUI(Terminal-Based User Interface)
  11. Web UI (VulsRepo)

Step1. Launch CentOS7

Step2. Install requirements

Vuls requires the following packages.

$ ssh centos@52.100.100.100  -i ~/.ssh/private.pem
$ sudo yum -y install sqlite git gcc make wget
$ wget https://storage.googleapis.com/golang/go1.8.3.linux-amd64.tar.gz
$ sudo tar -C /usr/local -xzf go1.8.3.linux-amd64.tar.gz
$ mkdir $HOME/go

Add these lines into /etc/profile.d/goenv.sh

export GOROOT=/usr/local/go
export GOPATH=$HOME/go
export PATH=$PATH:$GOROOT/bin:$GOPATH/bin

Set the OS environment variable to current shell

$ source /etc/profile.d/goenv.sh

Step3. Deploy go-cve-dictionary

go-cve-dictionary

$ sudo mkdir /var/log/vuls
$ sudo chown centos /var/log/vuls
$ sudo chmod 700 /var/log/vuls
$
$ mkdir -p $GOPATH/src/github.com/kotakanbe
$ cd $GOPATH/src/github.com/kotakanbe
$ git clone https://github.com/kotakanbe/go-cve-dictionary.git
$ cd go-cve-dictionary
$ make install

The binary was built under $GOPATH/bin If the installation process stops halfway, try increasing the instance type of EC2. An out of memory error may have occurred.

Fetch vulnerability data from NVD.
It takes about 10 minutes (on AWS).

$ cd $HOME
$ for i in `seq 2002 $(date +"%Y")`; do go-cve-dictionary fetchnvd -years $i; done
... snip ...
$ ls -alh cve.sqlite3
-rw-r--r--. 1 centos centos  51M Aug  6 08:10 cve.sqlite3
-rw-r--r--. 1 centos centos  32K Aug  6 08:10 cve.sqlite3-shm
-rw-r--r--. 1 centos centos 5.1M Aug  6 08:10 cve.sqlite3-wal

Step4. Deploy goval-dictionary

goval-dictionary

$ mkdir -p $GOPATH/src/github.com/kotakanbe
$ cd $GOPATH/src/github.com/kotakanbe
$ git clone https://github.com/kotakanbe/goval-dictionary.git
$ cd goval-dictionary
$ make install

The binary was built under $GOPATH/bin If the installation process stops halfway, try increasing the instance type of EC2. An out of memory error may have occurred.

Then fetch OVAL data of RedHat since the server to be scanned is CentOS. README

$ goval-dictionary fetch-redhat 5 6 7

Step5. Deploy Vuls

Launch a new terminal and SSH to the ec2 instance.

$ mkdir -p $GOPATH/src/github.com/future-architect
$ cd $GOPATH/src/github.com/future-architect
$ git clone https://github.com/future-architect/vuls.git
$ cd vuls
$ make install

The binary was built under $GOPATH/bin If the installation process stops halfway, try increasing the instance type of EC2. An out of memory error may have occurred.

Step6. Configuration

Create a config file(TOML format).

$ cd $HOME
$ cat config.toml
[servers]

[servers.localhost]
host = "localhost"
port = "local"

Step7. Check config.toml and settings on the server before scanning

$ vuls configtest

see Usage: configtest

Step8. Start Scanning

$ vuls scan

... snip ...

One Line Summary
================
localhost       centos7.3.1611  31 updatable packages

Step9. Reporting

View one-line summary

$ vuls report -format-one-line-text -cvedb-path=$PWD/cve.sqlite3 -ovaldb-path=$PWD/oval.sqlite3

One Line Summary
================
localhost       Total: 109 (High:35 Medium:55 Low:16 ?:3)       31 updatable packages

View short summary

$ vuls report -format-short-text

localhost (centos7.3.1611)
==========================
Total: 109 (High:35 Medium:55 Low:16 ?:3)       31 updatable packages

CVE-2015-2806           10.0 HIGH (nvd)
                        Stack-based buffer overflow in asn1_der_decoding in libtasn1 before 4.4 allows
                        remote attackers to have unspecified impact via unknown vectors.
                        ---
                        https://nvd.nist.gov/vuln/detail/CVE-2015-2806
                        https://access.redhat.com/security/cve/CVE-2015-2806 (RHEL-CVE)
                        10.0/AV:N/AC:L/Au:N/C:C/I:C/A:C (nvd)
                        2.6/AV:N/AC:H/Au:N/C:N/I:N/A:P (redhat)
                        https://nvd.nist.gov/vuln-metrics/cvss/v2-calculator?name=CVE-2015-2806
                        3.3/CVSS:3.0/AV:L/AC:L/PR:N/UI:R/S:U/C:N/I:N/A:L (redhat)
                        https://nvd.nist.gov/vuln-metrics/cvss/v3-calculator?name=CVE-2015-2806
                        Confidence: 100 / OvalMatch

... snip ...

View full report.

$ vuls report -format-full-text | less
localhost (centos7.3.1611)
==========================
Total: 109 (High:35 Medium:55 Low:16 ?:3)       31 updatable packages

CVE-2015-2806
----------------
Max Score               10.0 HIGH (nvd)
nvd                     10.0/AV:N/AC:L/Au:N/C:C/I:C/A:C
redhat                  2.6/AV:N/AC:H/Au:N/C:N/I:N/A:P
redhat                  3.3/CVSS:3.0/AV:L/AC:L/PR:N/UI:R/S:U/C:N/I:N/A:L
CVSSv2 Calc             https://nvd.nist.gov/vuln-metrics/cvss/v2-calculator?name=CVE-2015-2806
CVSSv3 Calc             https://nvd.nist.gov/vuln-metrics/cvss/v3-calculator?name=CVE-2015-2806
Summary                 Stack-based buffer overflow in asn1_der_decoding in libtasn1 before 4.4 allows
                        remote attackers to have unspecified impact via unknown vectors.
Source                  https://nvd.nist.gov/vuln/detail/CVE-2015-2806
RHEL-CVE                https://access.redhat.com/security/cve/CVE-2015-2806
CWE-119 (nvd)           https://cwe.mitre.org/data/definitions/119.html
Package/CPE             libtasn1-3.8-3.el7 -
Confidence              100 / OvalMatch

... snip ...

Step10. TUI

Vuls has Terminal-Based User Interface to display the scan result.

$ vuls tui

Vuls-TUI

Step11. Web UI

VulsRepo is a awesome Web UI for Vuls.
Check it out the Online Demo.


Tutorial: Remote Scan Mode

This tutorial will let you scan the vulnerabilities on the remote host via SSH with Vuls.
This can be done in the following steps.

  1. Launch new Ubuntu Linux
  2. Enable to SSH from localhost
  3. Configuration
  4. Check config.toml and settings on the server before scanning
  5. Scan
  6. Reporting

We will use the Vuls server (called localhost) created in the previous tutorial.

Step1. Launch new Ubuntu Linux

Same like as Tutorial: Local Scan Mode#Step1. Launch CentOS7
Launch a new terminal and SSH to the Remote host.
To add the remote host's Host Key to $HOME/.ssh/known_hosts, you need to log in to the remote host through SSH before scanning.

Step2. Enable to SSH from localhost

Vuls doesn't support SSH password authentication. So you have to use SSH key-based authentication.
Create a keypair on the localhost then append the public key to authorized_keys on the remote host.

  • localhost
$ ssh-keygen -t rsa

Copy ~/.ssh/id_rsa.pub to the clipboard.

  • Remote Host
$ mkdir ~/.ssh
$ chmod 700 ~/.ssh
$ touch ~/.ssh/authorized_keys
$ chmod 600 ~/.ssh/authorized_keys
$ vim ~/.ssh/authorized_keys

Paste from the clipboard to ~/.ssh/.authorized_keys

And also, confirm that the host keys of scan target servers has been registered in the known_hosts of the localhost. To add the remote host's Host Key to $HOME/.ssh/known_hosts, you need to log in to the remote host through SSH before scanning.

  • localhost
$ ssh ubuntu@172.31.4.82 -i ~/.ssh/id_rsa

Step3. Configure (config.toml)

  • localhost
$ cd $HOME
$ cat config.toml
[servers]

[servers.ubuntu]
host         = "172.31.4.82"
port        = "22"
user        = "ubuntu"
keyPath     = "/home/centos/.ssh/id_rsa"

Step4. Check config.toml and settings on the server before scanning

$ vuls configtest ubuntu

see Usage: configtest

Step5. Start Scanning

$ vuls scan ubuntu
... snip ...

One Line Summary
================
ubuntu  ubuntu16.04     30 updatable packages

Step6. Reporting

See Tutorial: Local Scan Mode#Step8. Reporting
See Tutorial: Local Scan Mode#Step9. TUI
See Tutorial: Local Scan Mode#Step10. Web UI


Setup Vuls in a Docker Container

see https://github.com/future-architect/vuls/tree/master/setup/docker


Architecture

A. Scan via SSH Mode (Remote Scan Mode)

Vuls-Architecture

B. Scan without SSH (Local Scan Mode)

Deploy Vuls to the scan target server. Vuls issues a command to the local host (not via SSH). Aggregate the JSON of the scan result into another server. Since it is necessary to access the CVE database in order to refine the scan result, start go-cve-dictionary in server mode beforehand. On the aggregation server, you can refer to the scanning result of each scan target server using WebUI or TUI.

Vuls-Architecture Local Scan Mode Details

go-cve-dictionary

  • Fetch vulnerability information from NVD and JVN(Japanese), then insert into SQLite3, MySQL, PostgreSQL or Redis.

Vuls

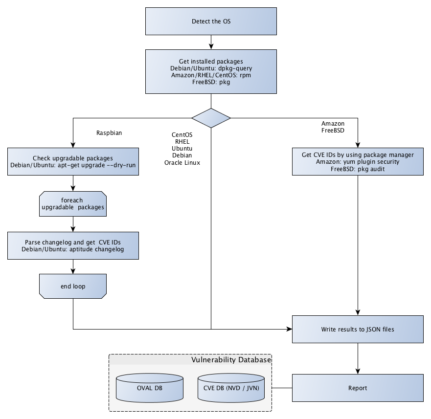
Fast Scan

Vuls-Scan-Flow

  • Scan without Root Privilege
Distribution Scan Speed Root Privilege OVAL
CentOS Fast   No Yes
Amazon Fast   No No
RHEL Fast   No Yes
Oracle Fast   No Yes
FreeBSD Fast   No No
Ubuntu Fast   No Yes
Debian Fast   No Yes
Raspbian First time: Slow / From the second time: Fast   Yes No

Deep Scan

Vuls-Scan-Flow

Distribution Scan Speed Root Privilege OVAL
CentOS Slow   No Yes
Amazon Slow   No No
RHEL Slow   Yes Yes
Oracle Slow   Yes Yes
Ubuntu First time: Slow / From the second time: Fast   Yes Yes
Debian First time: Slow / From the second time: Fast   Yes Yes
Raspbian First time: Slow / From the second time: Fast   Yes No
FreeBSD Fast   No No
  • On Ubuntu, Debian and Raspbian Vuls issues apt-get changelog for each upgradable packages and parse the changelog.
    apt-get changelog is slow and resource usage is heavy when there are many updatable packages on target server.
    Vuls stores these changelogs to KVS(boltdb).
    From the second time on, the scan speed is fast by using the local cache.

  • On CentOS Vuls issues yum changelog to get changelogs of upgradable packages at once and parse the changelog.

  • On RHEL, Oracle, Amazon and FreeBSD Detect CVE IDs by using package manager.


Use Cases

Scan All Servers

Vuls-Usecase1

Scan a Single Server

web/app server in the same configuration under the load balancer

Vuls-Usecase2

Scan Staging Environment

If there is a staging environment with the same configuration as the production environment, you can scan the server in staging environment


Support OS

Distribution Release
Ubuntu 12, 14, 16
Debian 7, 8
RHEL 5, 6, 7
Oracle Linux 5, 6, 7
CentOS 6, 7
Amazon Linux All
FreeBSD 10, 11
Raspbian Wheezy, Jessie

Usage: Automatic Server Discovery

Discovery subcommand discovers active servers specified in CIDR range, then display the template of config file(TOML format) to terminal.

$ vuls discover -help
discover:
        discover 192.168.0.0/24

Example

$ vuls discover 172.31.4.0/24
# Create config.toml using below and then ./vuls --config=/path/to/config.toml

[slack]
hookURL      = "https://hooks.slack.com/services/abc123/defghijklmnopqrstuvwxyz"
channel      = "#channel-name"
#channel      = "${servername}"
iconEmoji    = ":ghost:"
authUser     = "username"
notifyUsers  = ["@username"]

[email]
smtpAddr      = "smtp.gmail.com"
smtpPort      = "587"
user          = "username"
password      = "password"
from          = "from@address.com"
to            = ["to@address.com"]
cc            = ["cc@address.com"]
subjectPrefix = "[vuls]"

[default]
#port        = "22"
#user        = "username"
#keyPath     = "/home/username/.ssh/id_rsa"
#cpeNames = [
#  "cpe:/a:rubyonrails:ruby_on_rails:4.2.1",
#]
#ignoreCves = ["CVE-2016-6313"]
#optional = [
#    ["key", "value"],
#]

[servers]

[servers.172-31-4-82]
host         = "172.31.4.82"
#port        = "22"
#user        = "root"
#keyPath     = "/home/username/.ssh/id_rsa"
#cpeNames = [
#  "cpe:/a:rubyonrails:ruby_on_rails:4.2.1",
#]
#ignoreCves = ["CVE-2016-6313"]
#optional = [
#    ["key", "value"],
#]
#[servers.172-31-4-82.containers]
#type = "lxd" # or "docker"
#includes = ["${running}"]
#excludes = ["container_name", "container_id"]

You can customize your configuration using this template.


Configuration

  • Slack section

    [slack]
    hookURL      = "https://hooks.slack.com/services/abc123/defghijklmnopqrstuvwxyz"
    channel      = "#channel-name"
    #channel      = "${servername}"
    iconEmoji    = ":ghost:"
    authUser     = "username"
    notifyUsers  = ["@username"]
    
    • hookURL : Incoming webhook's URL

    • channel : channel name.
      If you set ${servername} to channel, the report will be sent to each channel.
      In the following example, the report will be sent to the #server1 and #server2.
      Be sure to create these channels before scanning.

      [slack]
      channel      = "${servername}"
      ...snip...
      
      [servers]
      
      [servers.server1]
      host         = "172.31.4.82"
      ...snip...
      
      [servers.server2]
      host         = "172.31.4.83"
      ...snip...
      
    • iconEmoji: emoji

    • authUser: username of the slack team

    • notifyUsers: a list of Slack usernames to send Slack notifications. If you set ["@foo", "@bar"] to notifyUsers, @foo @bar will be included in text.
      So @foo, @bar can receive mobile push notifications on their smartphone.

  • EMail section

    [email]
    smtpAddr      = "smtp.gmail.com"
    smtpPort      = "587"
    user          = "username"
    password      = "password"
    from          = "from@address.com"
    to            = ["to@address.com"]
    cc            = ["cc@address.com"]
    subjectPrefix = "[vuls]"
    
  • Default section

    [default]
    #port        = "22"
    #user        = "username"
    #keyPath     = "/home/username/.ssh/id_rsa"
    #cpeNames = [
    #  "cpe:/a:rubyonrails:ruby_on_rails:4.2.1",
    #]
    #ignoreCves = ["CVE-2016-6313"]
    #optional = [
    #    ["key", "value"],
    #]
    

    Items of the default section will be used if not specified.

  • servers section

    [servers]
    
    [servers.172-31-4-82]
    host         = "172.31.4.82"
    #port        = "22"
    #user        = "root"
    #keyPath     = "/home/username/.ssh/id_rsa"
    #cpeNames = [
    #  "cpe:/a:rubyonrails:ruby_on_rails:4.2.1",
    #]
    #ignoreCves = ["CVE-2016-6314"]
    #optional = [
    #    ["key", "value"],
    #]
    #[servers.172-31-4-82.containers]
    #type = "lxd" # or "docker"
    #includes = ["${running}"]
    #excludes = ["container_name", "container_id"]
    

    You can overwrite the default value specified in default section.

    • host: IP address or hostname of target server
    • port: SSH Port number
    • user: SSH username
    • keyPath: SSH private key path
    • cpeNames: see Usage: Scan vulnerability of non-OS package
    • ignoreCves: CVE IDs that will not be reported. But output to JSON file.
    • optional: Add additional information to JSON report.
    • containers: see [Example: Scan containers (Docker/LXD)(#example-scan-containers-dockerlxd)

    Vuls supports two types of SSH. One is external command. The other is native go implementation. For details, see -ssh-native-insecure option

    Multiple SSH authentication methods are supported.

    • SSH agent
    • SSH public key authentication (with password and empty password) Password authentication is not supported.

Usage: Configtest

$ vuls configtest --help
configtest:
        configtest
                        [-deep]
                        [-config=/path/to/config.toml]
                        [-log-dir=/path/to/log]
                        [-ask-key-password]
                        [-ssh-native-insecure]
                        [-containers-only]
                        [-timeout=300]
                        [-debug]

                        [SERVER]...
  -ask-key-password
        Ask ssh privatekey password before scanning
  -config string
        /path/to/toml (default "/Users/kotakanbe/go/src/github.com/future-architect/vuls/config.toml")
  -containers-only
        Test containers only. Default: Test both of hosts and containers
  -debug
        debug mode
  -deep
        Config test for deep scan mode
  -http-proxy string
        http://proxy-url:port (default: empty)
  -log-dir string
        /path/to/log (default "/var/log/vuls")
  -ssh-native-insecure
        Use Native Go implementation of SSH. Default: Use the external command
  -timeout int
        Timeout(Sec) (default 300)

The configtest subcommand checks whether vuls is able to connect via SSH to servers/containers defined in the config.toml

Deep Scan Mode

Some dependent packages are needed in Deep Scan Mode. The configtest subcommand with --deep flag checks whether the packages are installed on the scan target server and also check /etc/sudoers

Dependencies and /etc/sudoers on Target Servers

In order to scan with deep scan mode, the following dependencies are required, so you need to install them manually or with tools such as Ansible.

Distribution Release Requirements
Ubuntu 12, 14, 16 -
Debian 7, 8 aptitude
CentOS 6, 7 yum-plugin-changelog, yum-utils
Amazon All yum-plugin-changelog, yum-utils
RHEL 5 yum-utils, yum-security, yum-changelog
RHEL 6, 7 yum-utils, yum-plugin-changelog
Oracle Linux 5 yum-utils, yum-security, yum-changelog
Oracle Linux 6, 7 yum-utils, yum-plugin-changelog
FreeBSD 10 -
Raspbian Wheezy, Jessie -

The configtest subcommand also checks sudo settings on target servers whether Vuls is able to SUDO with nopassword via SSH. And if you run Vuls without -ssh-native-insecure option, requiretty must be defined in /etc/sudoers.

Defaults:vuls !requiretty

For details, see -ssh-native-insecure option

Example of /etc/sudoers on target servers

  • RHEL 5 / Oracle Linux 5
vuls ALL=(ALL) NOPASSWD:/usr/bin/yum --color=never repolist, /usr/bin/yum --color=never list-security --security, /usr/bin/yum --color=never info-security
Defaults:vuls env_keep="http_proxy https_proxy HTTP_PROXY HTTPS_PROXY"
  • RHEL 6, 7 / Oracle Linux 6, 7
vuls ALL=(ALL) NOPASSWD:/usr/bin/yum --color=never repolist, /usr/bin/yum --color=never --security updateinfo list updates, /usr/bin/yum --color=never --security updateinfo updates
Defaults:vuls env_keep="http_proxy https_proxy HTTP_PROXY HTTPS_PROXY"
  • Debian/Ubuntu/Raspbian
vuls ALL=(ALL) NOPASSWD: /usr/bin/apt-get update
Defaults:vuls env_keep="http_proxy https_proxy HTTP_PROXY HTTPS_PROXY"
  • On CentOS, Amazon Linux, FreeBSD, it is possible to scan without root privilege for now.

Usage: Scan

$ vuls scan -help
scan:
        scan
                [-deep]
                [-config=/path/to/config.toml]
                [-results-dir=/path/to/results]
                [-log-dir=/path/to/log]
                [-cachedb-path=/path/to/cache.db]
                [-ssh-native-insecure]
                [-containers-only]
                [-skip-broken]
                [-http-proxy=http://192.168.0.1:8080]
                [-ask-key-password]
                [-timeout=300]
                [-timeout-scan=7200]
                [-debug]
                [-pipe]

                [SERVER]...
  -ask-key-password
        Ask ssh privatekey password before scanning
  -cachedb-path string
        /path/to/cache.db (local cache of changelog for Ubuntu/Debian)
  -config string
        /path/to/toml
  -containers-only
        Scan containers only. Default: Scan both of hosts and containers
  -debug
        debug mode
  -deep
        Deep scan mode. Scan accuracy improves and information becomes richer. Since analysis of changelog, issue commands requiring sudo, but it may be slower and high load on the scan tareget server.
  -http-proxy string
        http://proxy-url:port (default: empty)
  -log-dir string
        /path/to/log (default "/var/log/vuls")
  -pipe
        Use stdin via PIPE
  -results-dir string
        /path/to/results
  -skip-broken
        [For CentOS] yum update changelog with --skip-broken option
  -ssh-native-insecure
        Use Native Go implementation of SSH. Default: Use the external command
  -timeout int
        Number of seconds for processing other than scan (default 300)
  -timeout-scan int
        Number of second for scaning vulnerabilities for all servers (default 7200)

-deep option

You need to execute vuls configtest --deep to check the configuration of the target server before scanning with -deep flag.

Distribution Changelog
Ubuntu yes
Debian yes
CentOS yes
Amazon yes
RHEL yes
RHEL yes
Oracle Linux yes
Oracle Linux yes
FreeBSD no
Raspbian yes

-ssh-native-insecure option

Vuls supports different types of SSH.

By Default, external SSH command will be used. This is useful If you want to use ProxyCommand or cipher algorithm of SSH that is not supported by native go implementation.
Don't forget to add below line to /etc/sudoers on the target servers. (username: vuls)

Defaults:vuls !requiretty

To use native Go implementation from crypto/ssh, specify this option.
This is useful in situations where you may not have access to traditional UNIX tools. But it is important to note that this mode does not check the host key.

-ask-key-password option

SSH key password -ask-key-password
empty password -
with password required or use ssh-agent

Example: Scan all servers defined in config file

$ vuls scan -ask-key-password

With this sample command, it will ..

  • Ask SSH key password before scanning
  • Scan all servers defined in config file

Example: Scan specific servers

$ vuls scan server1 server2

With this sample command, it will ..

  • Use SSH Key-Based authentication with empty password (without -ask-key-password option)
  • Scan only 2 servers (server1, server2)

Example: Scan via shell instead of SSH.

Vuls scans localhost instead of SSH if the host address is localhst or 127.0.0.1 and the port is local in config. For more details, see Architecture section

  • config.toml
    [servers]
    
    [servers.localhost]
    host         = "localhost" # or "127.0.0.1"
    port         = "local"
    

cron

If you use local scan mode for cron jobs, don't forget to add below line to /etc/sudoers on RHEL/CentOS. (username: vuls)

Defaults:vuls !requiretty

Example: Scan containers (Docker/LXD)

It is common that keep containers running without SSHd daemon.
see Docker Blog:Why you don't need to run SSHd in your Docker containers

Docker

Vuls scans Docker containers via docker exec instead of SSH.
For more details, see Architecture section

  • To scan all of running containers
    "${running}" needs to be set in the containers item.

    [servers]
    
    [servers.172-31-4-82]
    host         = "172.31.4.82"
    user        = "ec2-user"
    keyPath     = "/home/username/.ssh/id_rsa"
    
    [servers.172-31-4-82.containers]
    includes = ["${running}"]
    
  • To scan specific containers
    The container ID or container name needs to be set in the containers item.
    In the following example, only container_name_a and 4aa37a8b63b9 will be scanned.
    Be sure to check these containers are running state before scanning.
    If specified containers are not running, Vuls gives up scanning with printing error message.

    [servers]
    
    [servers.172-31-4-82]
    host         = "172.31.4.82"
    user        = "ec2-user"
    keyPath     = "/home/username/.ssh/id_rsa"
    
    [servers.172-31-4-82.containers]
    includes = ["container_name_a", "4aa37a8b63b9"]
    
  • To scan except specific containers

    [servers]
    
    [servers.172-31-4-82]
    host         = "172.31.4.82"
    user        = "ec2-user"
    keyPath     = "/home/username/.ssh/id_rsa"
    
    [servers.172-31-4-82.containers]
    includes = ["${running}"]
    excludes = ["container_name_a", "4aa37a8b63b9"]
    
  • To scan containers only

    • --containers-only option is available.

LXD

Vuls scans lxd via lxc exec instead of SSH.

[servers]

[servers.172-31-4-82]
host         = "172.31.4.82"
user        = "ec2-user"
keyPath     = "/home/username/.ssh/id_rsa"

[servers.172-31-4-82.containers]
type = "lxd"
includes = ["${running}"]

Usage: Report

report:
        report
                [-lang=en|ja]
                [-config=/path/to/config.toml]
                [-results-dir=/path/to/results]
                [-log-dir=/path/to/log]
                [-refresh-cve]
                [-cvedb-type=sqlite3|mysql|postgres]
                [-cvedb-path=/path/to/cve.sqlite3]
                [-cvedb-url=http://127.0.0.1:1323 DB connection string]
                [-ovaldb-type=sqlite3|mysql]
                [-ovaldb-path=/path/to/oval.sqlite3]
                [-ovaldb-url=http://127.0.0.1:1324 or DB connection string]
                [-cvss-over=7]
                [-diff]
                [-ignore-unscored-cves]
                [-to-email]
                [-to-slack]
                [-to-localfile]
                [-to-s3]
                [-to-azure-blob]
                [-format-json]
                [-format-xml]
                [-format-one-email]
                [-format-one-line-text]
                [-format-short-text]
                [-format-full-text]
                [-gzip]
                [-aws-profile=default]
                [-aws-region=us-west-2]
                [-aws-s3-bucket=bucket_name]
                [-aws-s3-results-dir=/bucket/path/to/results]
                [-azure-account=accout]
                [-azure-key=key]
                [-azure-container=container]
                [-http-proxy=http://192.168.0.1:8080]
                [-debug]
                [-debug-sql]
                [-pipe]

                [SERVER]...
  -aws-profile string
        AWS profile to use (default "default")
  -aws-region string
        AWS region to use (default "us-east-1")
  -aws-s3-bucket string
        S3 bucket name
  -aws-s3-results-dir string
        /bucket/path/to/results (option)
  -azure-account string
        Azure account name to use. AZURE_STORAGE_ACCOUNT environment variable is used if not specified
  -azure-container string
        Azure storage container name
  -azure-key string
        Azure account key to use. AZURE_STORAGE_ACCESS_KEY environment variable is used if not specified
  -config string
        /path/to/toml
  -cvedb-path string
        /path/to/sqlite3 (For get cve detail from cve.sqlite3)
  -cvedb-type string
        DB type for fetching CVE dictionary (sqlite3, mysql or postgres) (default "sqlite3")
  -cvedb-url string
        http://cve-dictionary.com:8080 DB connection string
  -cvss-over float
        -cvss-over=6.5 means reporting CVSS Score 6.5 and over (default: 0 (means report all))
  -diff
        Difference between previous result and current result
  -debug
        debug mode
  -debug-sql
        SQL debug mode
  -format-full-text
        Detail report in plain text
  -format-json
        JSON format
  -format-one-email
        Send all the host report via only one EMail (Specify with -to-email)
  -format-one-line-text
        One line summary in plain text
  -format-short-text
        Summary in plain text
  -format-xml
        XML format
  -gzip
        gzip compression
  -http-proxy string
        http://proxy-url:port (default: empty)
  -ignore-unscored-cves
        Don't report the unscored CVEs
  -lang string
        [en|ja] (default "en")
  -log-dir string
        /path/to/log (default "/var/log/vuls")
  -ovaldb-path string
        /path/to/sqlite3 (For get oval detail from oval.sqlite3) (default "/Users/kotakanbe/go/src/github.com/future-architect/vuls/oval.sqlite3")
  -ovaldb-type string
        DB type for fetching OVAL dictionary (sqlite3 or mysql) (default "sqlite3")
  -ovaldb-url string
        http://goval-dictionary.com:1324 or mysql connection string
  -pipe
        Use stdin via PIPE
  -refresh-cve
        Refresh CVE information in JSON file under results dir
  -results-dir string
        /path/to/results
  -to-azure-blob
        Write report to Azure Storage blob (container/yyyyMMdd_HHmm/servername.json/xml/txt)
  -to-email
        Send report via Email
  -to-localfile
        Write report to localfile
  -to-s3
        Write report to S3 (bucket/dir/yyyyMMdd_HHmm/servername.json/xml/txt)
  -to-slack
        Send report via Slack

How to read a report

Example

$ vuls report -format-full-text

172-31-4-82 (amazon 2015.09)
============================
Total: 94 (High:19 Medium:54 Low:7 ?:14)        103 updatable packages

CVE-2016-5636
-------------
Score           10.0 (High)
Vector          (AV:N/AC:L/Au:N/C:C/I:C/A:C)
Summary         Integer overflow in the get_data function in zipimport.c in CPython (aka Python)
                before 2.7.12, 3.x before 3.4.5, and 3.5.x before 3.5.2 allows remote attackers
                to have unspecified impact via a negative data size value, which triggers a
                heap-based buffer overflow.
CWE             https://cwe.mitre.org/data/definitions/190.html
NVD             https://web.nvd.nist.gov/view/vuln/detail?vulnId=CVE-2016-5636
MITRE           https://cve.mitre.org/cgi-bin/cvename.cgi?name=CVE-2016-5636
CVE Details     http://www.cvedetails.com/cve/CVE-2016-5636
CVSS Claculator https://nvd.nist.gov/cvss/v2-calculator?name=CVE-2016-5636&vector=(AV:N/AC:L/...
RHEL-CVE        https://access.redhat.com/security/cve/CVE-2016-5636
ALAS-2016-724   https://alas.aws.amazon.com/ALAS-2016-724.html
Package         python27-2.7.10-4.119.amzn1 -> python27-2.7.12-2.120.amzn1
                python27-devel-2.7.10-4.119.amzn1 -> python27-devel-2.7.12-2.120.amzn1
                python27-libs-2.7.10-4.119.amzn1 -> python27-libs-2.7.12-2.120.amzn1
Confidence      100 / YumUpdateSecurityMatch

... snip ...

Summary part

cent6 (centos6.6)
=================
Total: 145 (High:23 Medium:101 Low:21 ?:0)      83 updatable packages
  • cent6 means that it is a scan report of servers.cent6 defined in cocnfig.toml.
  • (centos6.6) means that the version of the OS is CentOS6.6.
  • Total: 145 (High:23 Medium:101 Low:21 ?:0) means that a total of 145 vulnerabilities exist, and the distribution of CVSS Severity is displayed.
  • 83 updatable packages means that there are 83 updateable packages on the target server.

Detailed Part

CVE-2016-0702
----------------
Max Score               2.6 IMPORTANT (redhat)
nvd                     1.9/AV:L/AC:M/Au:N/C:P/I:N/A:N
redhat                  2.6/AV:L/AC:H/Au:N/C:P/I:P/A:N
jvn                     1.9/AV:L/AC:M/Au:N/C:P/I:N/A:N
CVSSv2 Calc             https://nvd.nist.gov/vuln-metrics/cvss/v2-calculator?name=CVE-2016-0702
Summary                 The MOD_EXP_CTIME_COPY_FROM_PREBUF function in crypto/bn/bn_exp.c in OpenSSL
                        1.0.1 before 1.0.1s and 1.0.2 before 1.0.2g does not properly consider
                        cache-bank access times during modular exponentiation, which makes it easier for
                        local users to discover RSA keys by running a crafted application on the same
                        Intel Sandy Bridge CPU core as a victim and leveraging cache-bank conflicts, aka
                        a "CacheBleed" attack.
Source                  https://nvd.nist.gov/vuln/detail/CVE-2016-0702
RHEL-CVE                https://access.redhat.com/security/cve/CVE-2016-0702
CWE-200 (nvd)           https://cwe.mitre.org/data/definitions/200.html
Package/CPE             openssl-1.0.1e-30.el6 - 1.0.1e-57.el6
Confidence              100 / OvalMatch
  • Max Score means Max CVSS Score.
  • nvd shows CVSS Vector of NVD
  • redhat shows CVSS Vector of RedHat OVAL
  • jvn shows CVSS Vector of JVN
  • Summary means Summary of the CVE.
  • CWE means CWE - Common Weakness Enumeration of the CVE.
  • Package shows the package version information including this vulnerability.
  • Confidence means the reliability of detection.
    • 100 is highly reliable
    • YumUpdateSecurityMatch is the method of detecting this vulnerability.
  • Item list of Confidence
    Detection Method Confidence OS Description
    OvalMatch 100 CentOS, RHEL, Oracle, Ubuntu, Debian Detection using OVAL
    YumUpdateSecurityMatch 100 RHEL, Amazon, Oracle Detection using yum-plugin-security
    ChangelogExactMatch 95 CentOS, Ubuntu, Debian, Raspbian Exact version match between changelog and package version
    ChangelogLenientMatch 50 Ubuntu, Debian, Raspbian Lenient version match between changelog and package version
    PkgAuditMatch 100 FreeBSD Detection using pkg audit
    CpeNameMatch 100 All Search for NVD information with CPE name specified in config.toml

Example: Send scan results to Slack

$ vuls report \
      -to-slack \
      -cvss-over=7 \
      -cvedb-path=$PWD/cve.sqlite3

With this sample command, it will ..

  • Send scan results to slack
  • Only Report CVEs that CVSS score is over 7

Example: Put results in S3 bucket

To put results in S3 bucket, configure following settings in AWS before reporting.

Example of IAM policy:

{
    "Version": "2012-10-17",
    "Statement": [
        {
            "Effect": "Allow",
            "Action": [
                "s3:ListAllMyBuckets"
            ],
            "Resource": "arn:aws:s3:::*"
        },
        {
            "Effect": "Allow",
            "Action": [
                "s3:PutObject"
            ],
            "Resource": "arn:aws:s3:::vuls/*"
        }
    ]
}
$ vuls report \
      -cvedb-path=$PWD/cve.sqlite3 \
      -to-s3 \
      -format-json \
      -aws-region=ap-northeast-1 \
      -aws-s3-bucket=vuls \
      -aws-profile=default

With this sample command, it will ..

  • Put scan result(JSON) in S3 bucket. The bucket name is "vuls" in ap-northeast-1 and profile is "default"

Example: Put results in Azure Blob storage

To put results in Azure Blob Storage, configure following settings in Azure before reporting.

  • Create a Azure Blob container
$ vuls scan \
      -cvedb-path=$PWD/cve.sqlite3 \
      -report-azure-blob \
      -azure-container=vuls \
      -azure-account=test \
      -azure-key=access-key-string

With this sample command, it will ..

  • Put scan result(JSON) in Azure Blob Storage. The container name is "vuls", storage account is "test" and accesskey is "access-key-string"

account and access key can be defined in environment variables.

$ export AZURE_STORAGE_ACCOUNT=test
$ export AZURE_STORAGE_ACCESS_KEY=access-key-string
$ vuls scan \
      -cvedb-path=$PWD/cve.sqlite3 \
      -report-azure-blob \
      -azure-container=vuls

Example: IgnoreCves

Define ignoreCves in config if you don't want to report(Slack, EMail, Text...) specific CVE IDs. But these ignoreCves will be output to JSON file like below.

  • config.toml
[default]
ignoreCves = ["CVE-2016-6313"]

[servers.bsd]
host     = "192.168.11.11"
user     = "kanbe"
ignoreCves = ["CVE-2016-6314"]
  • bsd.json
[
  {
    "ServerName": "bsd",
    "Family": "FreeBSD",
    "Release": "10.3-RELEASE",
    "IgnoredCves" : [
      "CveDetail" : {
        "CVE-2016-6313",
        ...
      },
      "CveDetail" : {
        "CVE-2016-6314",
        ...
      }
    ]
  }
]

Example: Add optional key-value pairs to JSON

Optional key-value can be outputted to JSON.
The key-value in the default section will be overwritten by servers section's key-value.
For instance, you can use this field for Azure ResourceGroup name, Azure VM Name and so on.

  • config.toml
[default]
optional = [
	["key1", "default_value"],
	["key3", "val3"],
]

[servers.bsd]
host     = "192.168.11.11"
user     = "kanbe"
optional = [
	["key1", "val1"],
	["key2", "val2"],
]
  • bsd.json
[
  {
    "ServerName": "bsd",
    "Family": "FreeBSD",
    "Release": "10.3-RELEASE",
    .... snip ...
    "Optional": [
      [  "key1", "val1" ],
      [  "key2", "val2" ],
      [  "key3", "val3" ]
    ]
  }
]

Example: Use MySQL as a DB storage back-end

$ vuls report \
      -cvedb-type=mysql \
      -cvedb-url="user:pass@tcp(localhost:3306)/dbname?parseTime=true"

Example: Use PostgreSQL as a DB storage back-end

$ vuls report \
      -cvedb-type=postgres \
      -cvedb-url=""host=myhost user=user dbname=dbname sslmode=disable password=password""

Example: Use Redis as a DB storage back-end

$ vuls report \
  -cvedb-type=redis -cvedb-url="redis://localhost/0" 
  -ovaldb-type=redis  -ovaldb-url="redis://localhost/1"

Usage: Scan vulnerabilites of non-OS packages

It is possible to detect vulnerabilities in non-OS packages, such as something you compiled by yourself, language libraries and frameworks, that have been registered in the CPE.

  • How to search CPE name by software name

  • Configuration
    To detect the vulnerability of Ruby on Rails v4.2.1, cpeNames needs to be set in the servers section.

    [servers]
    
    [servers.172-31-4-82]
    host         = "172.31.4.82"
    user        = "ec2-user"
    keyPath     = "/home/username/.ssh/id_rsa"
    cpeNames = [
      "cpe:/a:rubyonrails:ruby_on_rails:4.2.1",
    ]
    

Usage: Integrate with OWASP Dependency Check to Automatic update when the libraries are updated (Experimental)

OWASP Dependency check is a utility that identifies project dependencies and checks if there are any known, publicly disclosed, vulnerabilities.

Benefit of integrating Vuls And OWASP Dependency Check is below.

  • Automatic Update of Vuls config when the libraries are updated.
  • Reporting by Email or Slack by using Vuls.
  • Reporting in Japanese
    • OWASP Dependency Check supports only English

How to integrate Vuls with OWASP Dependency Check

  • Execute OWASP Dependency Check with --format=XML option.

  • Define the xml file path of dependency check in config.toml.

    [servers]
    
    [servers.172-31-4-82]
    host         = "172.31.4.82"
    user        = "ec2-user"
    keyPath     = "/home/username/.ssh/id_rsa"
    dependencyCheckXMLPath = "/tmp/dependency-check-report.xml"
    

Usage: TUI

Display the latest scan results

tui:
        tui
                [-cvedb-type=sqlite3|mysql|postgres]
                [-cvedb-path=/path/to/cve.sqlite3]
                [-cvedb-url=http://127.0.0.1:1323 DB connection string]
                [-ovaldb-type=sqlite3|mysql]
                [-ovaldb-path=/path/to/oval.sqlite3]
                [-ovaldb-url=http://127.0.0.1:1324 or DB connection string]
                [-refresh-cve]
                [-results-dir=/path/to/results]
                [-log-dir=/path/to/log]
                [-debug]
                [-debug-sql]
                [-pipe]

  -cvedb-path string
        /path/to/sqlite3 (For get cve detail from cve.sqlite3) 
  -cvedb-type string
        DB type for fetching CVE dictionary (sqlite3, mysql or postgres) (default "sqlite3")
  -cvedb-url string
        http://cve-dictionary.com:8080 DB connection string
  -ovaldb-path string
        /path/to/sqlite3 (For get oval detail from oval.sqlite3) (default "/Users/kotakanbe/go/src/github.com/future-architect/vuls/oval.sqlite3")
  -ovaldb-type string
        DB type for fetching OVAL dictionary (sqlite3 or mysql) (default "sqlite3")
  -ovaldb-url string
        http://goval-dictionary.com:1324 or mysql connection string
  -debug
        debug mode
  -debug-sql
        debug SQL
  -log-dir string
        /path/to/log (default "/var/log/vuls")
  -pipe
        Use stdin via PIPE
  -refresh-cve
        Refresh CVE information in JSON file under results dir
  -results-dir string
        /path/to/results 

Key binding is below.

key
TAB move cursor among the panes
Arrow up/down move cursor to up/down
Ctrl+j, Ctrl+k move cursor to up/down
Ctrl+u, Ctrl+d page up/down

For details, see https://github.com/future-architect/vuls/blob/master/report/tui.go

Display the previous scan results

  • Display the list of scan results.
$ vuls history
2016-12-30T10:34:38+09:00 1 servers: u16
2016-12-28T19:15:19+09:00 1 servers: ama
2016-12-28T19:10:03+09:00 1 servers: cent6
  • Display the result of scan 2016-12-30T10:34:38+09:00
$ vuls tui 2016-12-30T10:34:38+09:00

Display the previous scan results using peco

$ vuls history | peco | vuls tui -pipe

asciicast


Usage: go-cve-dictionary on different server

Run go-cve-dictionary as server mode before scanning on 192.168.10.1

$ go-cve-dictionary server -bind=192.168.10.1 -port=1323

Run Vuls with -cvedb-url option.

$ vuls report -cvedb-url=http://192.168.0.1:1323

Usage: Update NVD Data

see go-cve-dictionary#usage-fetch-nvd-data


Usage: goval-dictionary on different server

$ goval-dictionary server -bind=192.168.10.1 -port=1324

Run Vuls with -ovaldb-url option.

$ vuls report -ovaldb-url=http://192.168.0.1:1323

Usage: Update OVAL Data


How to Update

  • Update go-cve-dictionary
    If the DB schema was changed, please specify new SQLite3, MySQL, PostgreSQL or Redis DB file.
$ cd $GOPATH/src/github.com/kotakanbe/go-cve-dictionary
$ git pull
$ rm -r vendor
$ make install
  • Update vuls
$ cd $GOPATH/src/github.com/future-architect/vuls
$ git pull
$ rm -r vendor
$ make install

Binary file was built under $GOPATH/bin


Misc

  • Unable to go get vuls
    Update git to the latest version. Old version of git can't get some repositories.
    see https://groups.google.com/forum/#!topic/mgo-users/rO1-gUDFo_g

  • HTTP Proxy Support
    If your system is behind HTTP proxy, you have to specify --http-proxy option.

  • How to Daemonize go-cve-dictionary
    Use Systemd, Upstart or supervisord, daemontools...

  • How to Enable Automatic-Update of Vulnerability Data.
    Use job scheduler like Cron (with -last2y option).

  • How to Enable Automatic-Scan.
    Use job scheduler like Cron.
    Set NOPASSWORD option in /etc/sudoers on target servers.
    Use SSH Key-Based Authentication with no passphrase or ssh-agent.

  • How to cross compile

    $ cd /path/to/your/local-git-reporsitory/vuls
    $ GOOS=linux GOARCH=amd64 go build -o vuls.amd64
    
  • Logging
    Log is under /var/log/vuls/

  • Debug
    Run with --debug, --sql-debug option.

  • Adjusting Open File Limit
    Riak docs is awesome.

  • Does Vuls accept SSH connections with fish-shell or old zsh as the login shell?
    No, Vuls needs a user on the server for bash login. see also #8

  • Windows
    Use Microsoft Baseline Security Analyzer. MBSA


Related Projects


Data Source

Authors

kotakanbe (@kotakanbe) created vuls and these fine people have contributed.


Contribute

  1. fork a repository: github.com/future-architect/vuls to github.com/you/repo
  2. get original code: go get github.com/future-architect/vuls
  3. work on original code
  4. add remote to your repo: git remote add myfork https://github.com/you/repo.git
  5. push your changes: git push myfork
  6. create a new Pull Request

Change Log

Please see CHANGELOG.


Stargazers over time

Stargazers over time


License

Please see LICENSE.

Languages
Go 99.6%
Makefile 0.3%