Fix-docker-vulsrepo-install
Vuls: VULnerability Scanner
Vulnerability scanner for Linux/FreeBSD, agentless, written in golang.
We have a slack team. Join slack team
README in Japanese
README in French
Abstract
For a system administrator, having to perform security vulnerability analysis and software update on a daily basis can be a burden. To avoid downtime in production environment, it is common for system administrator to choose not to use the automatic update option provided by package manager and to perform update manually. This leads to the following problems.
- System administrator will have to constantly watch out for any new vulnerabilities in NVD(National Vulnerability Database) or similar databases.
- It might be impossible for the system administrator to monitor all the software if there are a large number of software installed in server.
- It is expensive to perform analysis to determine the servers affected by new vulnerabilities. The possibility of overlooking a server or two during analysis is there.
Vuls is a tool created to solve the problems listed above. It has the following characteristics.
- Informs users of the vulnerabilities that are related to the system.
- Informs users of the servers that are affected.
- Vulnerability detection is done automatically to prevent any oversight.
- Report is generated on regular basis using CRON or other methods. to manage vulnerability.
Main Features
- Scan for any vulnerabilities in Linux/FreeBSD Server
- Supports Ubuntu, Debian, CentOS, Amazon Linux, RHEL, FreeBSD
- Cloud, on-premise, Docker
- Scan middleware that are not included in OS package management
- Scan middleware, programming language libraries and framework for vulnerability
- Support software registered in CPE
- Agentless architecture
- User is required to only setup one machine that is connected to other target servers via SSH
- Auto generation of configuration file template
- Auto detection of servers set using CIDR, generate configuration file template
- Email and Slack notification is possible (supports Japanese language)
- Scan result is viewable on accessory software, TUI Viewer terminal or Web UI (VulsRepo).
What Vuls Doesn't Do
- Vuls doesn't update the vulnerable packages.
Setup Vuls
There are 3 ways to setup Vuls.
-
Docker container
Dockernized-Vuls with vulsrepo UI in it.
You can run install and run Vuls on your machine with only a few commands.
see https://github.com/future-architect/vuls/tree/master/setup/docker -
Manually
Hello Vuls Tutorial shows how to setup vuls manually.
Tutorial: Hello Vuls
This tutorial will let you scan the vulnerabilities on the localhost with Vuls.
This can be done in the following steps.
- Launch Amazon Linux
- Enable to ssh from localhost
- Install requirements
- Deploy go-cve-dictionary
- Deploy Vuls
- Configuration
- Prepare
- Scan
- TUI(Terminal-Based User Interface)
- Web UI (VulsRepo)
Step1. Launch Amazon Linux
-
We are using the old AMI (amzn-ami-hvm-2015.09.1.x86_64-gp2 - ami-383c1956) for this example
-
Add the following to the cloud-init, to avoid auto-update at the first launch.
#cloud-config repo_upgrade: none
Step2. SSH setting
This is required to ssh to itself.
Create a keypair then append public key to authorized_keys
$ ssh-keygen -t rsa
$ cat ~/.ssh/id_rsa.pub >> ~/.ssh/authorized_keys
$ chmod 600 ~/.ssh/authorized_keys
Vuls doesn't support SSH password authentication. So you have to use SSH key-based authentication.
And also, SUDO with password is not supported for security reasons. So you have to define NOPASSWORD in /etc/sudoers on target servers.
Step3. Install requirements
Vuls requires the following packages.
- SQLite3
- git v2
- gcc
- go v1.6
$ ssh ec2-user@52.100.100.100 -i ~/.ssh/private.pem
$ sudo yum -y install sqlite git gcc
$ wget https://storage.googleapis.com/golang/go1.6.linux-amd64.tar.gz
$ sudo tar -C /usr/local -xzf go1.6.linux-amd64.tar.gz
$ mkdir $HOME/go
Add these lines into /etc/profile.d/goenv.sh
export GOROOT=/usr/local/go
export GOPATH=$HOME/go
export PATH=$PATH:$GOROOT/bin:$GOPATH/bin
Set the OS environment variable to current shell
$ source /etc/profile.d/goenv.sh
Step4. Deploy go-cve-dictionary
go get
$ sudo mkdir /var/log/vuls
$ sudo chown ec2-user /var/log/vuls
$ sudo chmod 700 /var/log/vuls
$ go get github.com/kotakanbe/go-cve-dictionary
If an error occurred while go get, check the following points.
- Update Git
- try deploying with glide.
Fetch vulnerability data from NVD.
It takes about 10 minutes (on AWS).
$ for i in {2002..2016}; do go-cve-dictionary fetchnvd -years $i; done
... snip ...
$ ls -alh cve.sqlite3
-rw-r--r-- 1 ec2-user ec2-user 7.0M Mar 24 13:20 cve.sqlite3
Step5. Deploy Vuls
Launch a new terminal and SSH to the ec2 instance.
go get
$ go get github.com/future-architect/vuls
If an error occurred while go get, check the following points.
- Update Git
- try deploying with glide.
Step6. Config
Create a config file(TOML format).
Then check the config.
$ cat config.toml
[servers]
[servers.172-31-4-82]
host = "172.31.4.82"
port = "22"
user = "ec2-user"
keyPath = "/home/ec2-user/.ssh/id_rsa"
$ vuls configtest
Step7. Setting up target servers for Vuls
$ vuls prepare
see Usage: Prepare
Step8. Start Scanning
$ vuls scan -cve-dictionary-dbpath=$PWD/cve.sqlite3
INFO[0000] Start scanning (config: /home/ec2-user/config.toml)
INFO[0000] Start scanning
INFO[0000] config: /home/ec2-user/config.toml
INFO[0000] cve-dictionary: /home/ec2-user/cve.sqlite3
... snip ...
172-31-4-82 (amazon 2015.09)
============================
CVE-2016-0494 10.0 Unspecified vulnerability in the Java SE and Java SE Embedded components in Oracle
Java SE 6u105, 7u91, and 8u66 and Java SE Embedded 8u65 allows remote attackers to
affect confidentiality, integrity, and availability via unknown vectors related to
2D.
... snip ...
CVE-2016-0494
-------------
Score 10.0 (High)
Vector (AV:N/AC:L/Au:N/C:C/I:C/A:C)
Summary Unspecified vulnerability in the Java SE and Java SE Embedded components in Oracle Java SE 6u105,
7u91, and 8u66 and Java SE Embedded 8u65 allows remote attackers to affect confidentiality,
integrity, and availability via unknown vectors related to 2D.
NVD https://web.nvd.nist.gov/view/vuln/detail?vulnId=CVE-2016-0494
MITRE https://cve.mitre.org/cgi-bin/cvename.cgi?name=CVE-2016-0494
CVE Details http://www.cvedetails.com/cve/CVE-2016-0494
CVSS Claculator https://nvd.nist.gov/cvss/v2-calculator?name=CVE-2016-0494&vector=(AV:N/AC:L/Au:N/C:C/I:C/A:C)
RHEL-CVE https://access.redhat.com/security/cve/CVE-2016-0494
ALAS-2016-643 https://alas.aws.amazon.com/ALAS-2016-643.html
Package/CPE java-1.7.0-openjdk-1.7.0.91-2.6.2.2.63.amzn1 -> java-1.7.0-openjdk-1:1.7.0.95-2.6.4.0.65.amzn1
Step9. TUI
Vuls has Terminal-Based User Interface to display the scan result.
$ vuls tui
Step10. Web UI
VulsRepo is a awesome Web UI for Vuls.
Check it out the Online Demo.
Setup Vuls in a Docker Container
see https://github.com/future-architect/vuls/tree/master/setup/docker
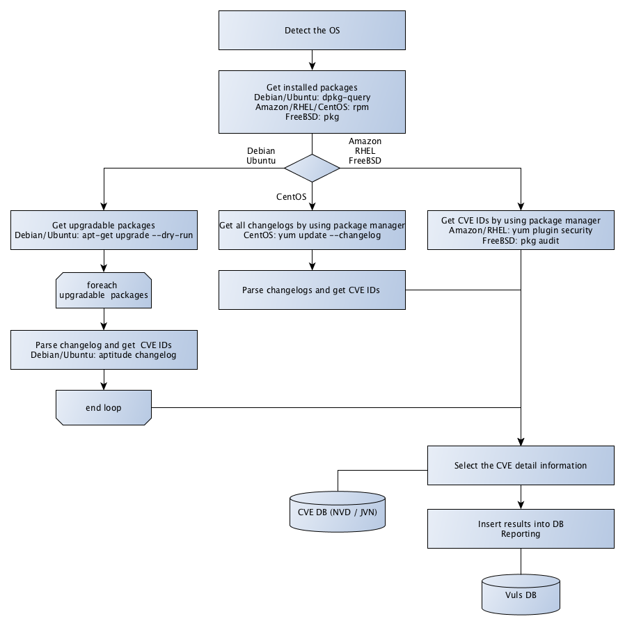
Architecture
go-cve-dictinary
- Fetch vulnerability information from NVD and JVN(Japanese), then insert into SQLite3.
Vuls
- Scan vulnerabilities on the servers via SSH and create a list of the CVE ID
- To scan Docker containers, Vuls connect via ssh to the Docker host and then
docker execto the containers. So, no need to run sshd daemon on the containers.
- To scan Docker containers, Vuls connect via ssh to the Docker host and then
- Fetch more detailed information of the detected CVE from go-cve-dictionary
- Insert scan result into SQLite3
- Send a report by Slack and Email
- Show the latest report on your terminal
Performance Considerations
-
on Ubuntu and Debian
Vuls issuesapt-get changelogfor each upgradable packages and parse the changelog.
apt-get changelogis slow and resource usage is heavy when there are many updatable packages on target server. -
on CentOS
Vuls issuesyum update --changelogto get changelogs of upgradable packages at once and parse the changelog.
Scan speed is fast and resource usage is light. -
On Amazon, RHEL and FreeBSD
High speed scan and resource usage is light because Vuls can get CVE IDs by using package manager(no need to parse a changelog).
| Distribution | Scan Speed | Resource Usage On Target Server |
|---|---|---|
| Ubuntu | Slow | Heavy |
| Debian | Slow | Heavy |
| CentOS | Fast | Light |
| Amazon | Fast | Light |
| RHEL | Fast | Light |
| FreeBSD | Fast | Light |
Use Cases
Scan all servers
Scan a single server
web/app server in the same configuration under the load balancer
Support OS
| Distribution | Release |
|---|---|
| Ubuntu | 12, 14, 16 |
| Debian | 7, 8 |
| RHEL | 4, 5, 6, 7 |
| CentOS | 5, 6, 7 |
| Amazon Linux | All |
| FreeBSD | 10 |
Usage: Automatic Server Discovery
Discovery subcommand discovers active servers specified in CIDR range, then display the template of config file(TOML format) to terminal.
$ vuls discover -help
discover:
discover 192.168.0.0/24
Example
$ vuls discover 172.31.4.0/24
# Create config.toml using below and then ./vuls --config=/path/to/config.toml
[slack]
hookURL = "https://hooks.slack.com/services/abc123/defghijklmnopqrstuvwxyz"
channel = "#channel-name"
#channel = "${servername}"
iconEmoji = ":ghost:"
authUser = "username"
notifyUsers = ["@username"]
[mail]
smtpAddr = "smtp.gmail.com"
smtpPort = "465"
user = "username"
password = "password"
from = "from@address.com"
to = ["to@address.com"]
cc = ["cc@address.com"]
subjectPrefix = "[vuls]"
[default]
#port = "22"
#user = "username"
#keyPath = "/home/username/.ssh/id_rsa"
#cpeNames = [
# "cpe:/a:rubyonrails:ruby_on_rails:4.2.1",
#]
#containers = ["${running}"]
#optional = [
# ["key", "value"],
#]
[servers]
[servers.172-31-4-82]
host = "172.31.4.82"
#port = "22"
#user = "root"
#keyPath = "/home/username/.ssh/id_rsa"
#cpeNames = [
# "cpe:/a:rubyonrails:ruby_on_rails:4.2.1",
#]
#containers = ["${running}"]
#optional = [
# ["key", "value"],
#]
You can customize your configuration using this template.
Configuration
-
Slack section
[slack] hookURL = "https://hooks.slack.com/services/abc123/defghijklmnopqrstuvwxyz" channel = "#channel-name" #channel = "${servername}" iconEmoji = ":ghost:" authUser = "username" notifyUsers = ["@username"]-
hookURL : Incomming webhook's URL
-
channel : channel name.
If you set${servername}to channel, the report will be sent to each channel.
In the following example, the report will be sent to the#server1and#server2.
Be sure to create these channels before scanning.[slack] channel = "${servername}" ...snip... [servers] [servers.server1] host = "172.31.4.82" ...snip... [servers.server2] host = "172.31.4.83" ...snip... -
iconEmoji: emoji
-
authUser: username of the slack team
-
notifyUsers: a list of Slack usernames to send Slack notifications. If you set
["@foo", "@bar"]to notifyUsers, @foo @bar will be included in text.
So @foo, @bar can receive mobile push notifications on their smartphone.
-
-
Mail section
[mail] smtpAddr = "smtp.gmail.com" smtpPort = "465" user = "username" password = "password" from = "from@address.com" to = ["to@address.com"] cc = ["cc@address.com"] subjectPrefix = "[vuls]" -
Default section
[default] #port = "22" #user = "username" #keyPath = "/home/username/.ssh/id_rsa" #cpeNames = [ # "cpe:/a:rubyonrails:ruby_on_rails:4.2.1", #] #containers = ["${running}"] #optional = [ # ["key", "value"], #]Items of the default section will be used if not specified.
-
servers section
[servers] [servers.172-31-4-82] host = "172.31.4.82" #port = "22" #user = "root" #keyPath = "/home/username/.ssh/id_rsa" #cpeNames = [ # "cpe:/a:rubyonrails:ruby_on_rails:4.2.1", #] #containers = ["${running}"] #optional = [ # ["key", "value"], #]You can overwrite the default value specified in default section.
- host: IP address or hostname of target server
- port: SSH Port number
- user: SSH username
- keyPath: SSH private key path
- cpeNames: see Usage: Scan vulnerability of non-OS package
- containers: see Usage: Scan Docker containers
- optional: Add additional information to JSON report.
Vuls supports two types of SSH. One is native go implementation. The other is external SSH command. For details, see -ssh-external option
Multiple SSH authentication methods are supported.
- SSH agent
- SSH public key authentication (with password and empty password) Password authentication is not supported.
Usage: Configtest
Configtest subcommand check if vuls is able to connect via ssh to servers/containers defined in the config.toml.
$ vuls configtest --help
configtest:
configtest
[-config=/path/to/config.toml]
[-ask-key-password]
[-ssh-external]
[-debug]
[SERVER]...
-ask-key-password
Ask ssh privatekey password before scanning
-config string
/path/to/toml (default "/Users/kotakanbe/go/src/github.com/future-architect/vuls/config.toml")
-debug
debug mode
-ssh-external
Use external ssh command. Default: Use the Go native implementation
And also, configtest subcommand checks sudo settings on target servers whether Vuls is able to SUDO with nopassword via SSH.
Example of /etc/sudoers on target servers
- CentOS, RHEL, Amazon Linux
vuls ALL=(root) NOPASSWD: /usr/bin/yum, /bin/echo
- Ubuntu, Debian
vuls ALL=(root) NOPASSWD: /usr/bin/apt-get, /usr/bin/apt-cache
Usage: Prepare
Prepare subcommand installs required packages on each server.
| Distribution | Release | Requirements |
|---|---|---|
| Ubuntu | 12, 14, 16 | - |
| Debian | 7, 8 | aptitude |
| CentOS | 5 | yum-changelog |
| CentOS | 6, 7 | yum-plugin-changelog |
| Amazon | All | - |
| RHEL | 4, 5, 6, 7 | - |
| FreeBSD | 10 | - |
$ vuls prepare -help
prepare
[-config=/path/to/config.toml] [-debug]
[-ask-key-password]
[SERVER]...
-ask-key-password
Ask ssh privatekey password before scanning
-config string
/path/to/toml (default "$PWD/config.toml")
-debug
debug mode
Usage: Scan
$ vuls scan -help
scan:
scan
[-lang=en|ja]
[-config=/path/to/config.toml]
[-dbpath=/path/to/vuls.sqlite3]
[--cve-dictionary-dbpath=/path/to/cve.sqlite3]
[-cve-dictionary-url=http://127.0.0.1:1323]
[-cvss-over=7]
[-ignore-unscored-cves]
[-ssh-external]
[-report-azure-blob]
[-report-json]
[-report-mail]
[-report-s3]
[-report-slack]
[-report-text]
[-http-proxy=http://192.168.0.1:8080]
[-ask-key-password]
[-debug]
[-debug-sql]
[-aws-profile=default]
[-aws-region=us-west-2]
[-aws-s3-bucket=bucket_name]
[-azure-account=accout]
[-azure-key=key]
[-azure-container=container]
[SERVER]...
-ask-key-password
Ask ssh privatekey password before scanning
-aws-profile string
AWS Profile to use (default "default")
-aws-region string
AWS Region to use (default "us-east-1")
-aws-s3-bucket string
S3 bucket name
-azure-account string
Azure account name to use. AZURE_STORAGE_ACCOUNT environment variable is used if not specified
-azure-container string
Azure storage container name
-azure-key string
Azure account key to use. AZURE_STORAGE_ACCESS_KEY environment variable is used if not specified
-config string
/path/to/toml (default "$PWD/config.toml")
-cve-dictionary-dbpath string
/path/to/sqlite3 (For get cve detail from cve.sqlite3)
-cve-dictionary-url string
http://CVE.Dictionary (default "http://127.0.0.1:1323")
-cvss-over float
-cvss-over=6.5 means reporting CVSS Score 6.5 and over (default: 0 (means report all))
-dbpath string
/path/to/sqlite3 (default "$PWD/vuls.sqlite3")
-debug
debug mode
-debug-sql
SQL debug mode
-http-proxy string
http://proxy-url:port (default: empty)
-ignore-unscored-cves
Don't report the unscored CVEs
-lang string
[en|ja] (default "en")
-report-json
Write report to JSON files ($PWD/results/current)
-report-mail
Send report via Email
-report-s3
Write report to S3 (bucket/yyyyMMdd_HHmm)
-report-slack
Send report via Slack
-report-text
Write report to text files ($PWD/results/current)
-ssh-external
Use external ssh command. Default: Use the Go native implementation
-ssh-external option
Vuls supports different types of SSH.
By Defaut, using a native Go implementation from crypto/ssh.
This is useful in situations where you may not have access to traditional UNIX tools.
To use external ssh command, specify this option.
This is useful If you want to use ProxyCommand or chiper algorithm of SSH that is not supported by native go implementation.
Don't forget to add below line to /etc/sudoers on the target servers. (username: vuls)
Defaults:vuls !requiretty
-ask-key-password option
| SSH key password | -ask-key-password | |
|---|---|---|
| empty password | - | |
| with password | required | or use ssh-agent |
-report-json , -report-text option
At the end of the scan, scan results will be available in the $PWD/result/current/ directory.
all.(json|txt) includes the scan results of all servres and servername.(json|txt) includes the scan result of the server.
Example: Scan all servers defined in config file
$ vuls scan \
--report-slack \
--report-mail \
--cvss-over=7 \
-ask-key-password \
-cve-dictionary-dbpath=$PWD/cve.sqlite3
With this sample command, it will ..
- Ask SSH key passsword before scanning
- Scan all servers defined in config file
- Send scan results to slack and email
- Only Report CVEs that CVSS score is over 7
- Print scan result to terminal
Example: Scan specific servers
$ vuls scan \
-cve-dictionary-dbpath=$PWD/cve.sqlite3 \
server1 server2
With this sample command, it will ..
- Use SSH Key-Based authentication with empty password (without -ask-key-password option)
- Scan only 2 servers (server1, server2)
- Print scan result to terminal
Example: Put results in S3 bucket
To put results in S3 bucket, configure following settings in AWS before scanning.
- Create S3 bucket. see Creating a Bucket
- Create access key. The access key must have read and write access to the AWS S3 bucket. see Managing Access Keys for IAM Users
- Configure the security credentials. see Configuring the AWS Command Line Interface
$ vuls scan \
-cve-dictionary-dbpath=$PWD/cve.sqlite3 \
-report-s3 \
-aws-region=ap-northeast-1 \
-aws-s3-bucket=vuls \
-aws-profile=default
With this sample command, it will ..
- Use SSH Key-Based authentication with empty password (without -ask-key-password option)
- Scan all servers defined in config file
- Put scan result(JSON) in S3 bucket. The bucket name is "vuls" in ap-northeast-1 and profile is "default"
Example: Put results in Azure Blob storage
To put results in Azure Blob Storage, configure following settings in Azure before scanning.
- Create a container
$ vuls scan \
-cve-dictionary-dbpath=$PWD/cve.sqlite3 \
-report-azure-blob \
-azure-container=vuls \
-azure-account=test \
-azure-key=access-key-string
With this sample command, it will ..
- Use SSH Key-Based authentication with empty password (without -ask-key-password option)
- Scan all servers defined in config file
- Put scan result(JSON) in Azure Blob Storage. The container name is "vuls", storage account is "test" and accesskey is "access-key-string"
account and access key can be defined in environment variables.
$ export AZURE_STORAGE_ACCOUNT=test
$ export AZURE_STORAGE_ACCESS_KEY=access-key-string
$ vuls scan \
-cve-dictionary-dbpath=$PWD/cve.sqlite3 \
-report-azure-blob \
-azure-container=vuls
Example: Add optional key-value pairs to JSON
Optional key-value can be outputted to JSON.
The key-value in the default section will be overwritten by servers section's key-value.
For instance, you can use this field for Azure ResourceGroup name, Azure VM Name and so on.
- config.toml
[default]
optional = [
["key1", "default_value"],
["key3", "val3"],
]
[servers.bsd]
host = "192.168.11.11"
user = "kanbe"
optional = [
["key1", "val1"],
["key2", "val2"],
]
- bsd.json
[
{
"ServerName": "bsd",
"Family": "FreeBSD",
"Release": "10.3-RELEASE",
.... snip ...
"Optional": [
[ "key1", "val1" ],
[ "key2", "val2" ],
[ "key3", "val3" ]
]
}
]
Usage: Scan vulnerability of non-OS package
It is possible to detect vulnerabilities in non-OS packages, such as something you compiled by yourself, language libraries and frameworks, that have been registered in the CPE.
-
How to search CPE name by software name
-
NVD: Search Common Platform Enumerations (CPE)
Check CPE Naming Format: 2.2 -
go-cpe-dictionary is a good choice for geeks.
You can search a CPE name by the application name incremenally.
-
-
Configuration
To detect the vulnerbility of Ruby on Rails v4.2.1, cpeNames needs to be set in the servers section.[servers] [servers.172-31-4-82] host = "172.31.4.82" user = "ec2-user" keyPath = "/home/username/.ssh/id_rsa" cpeNames = [ "cpe:/a:rubyonrails:ruby_on_rails:4.2.1", ]
Usage: Scan Docker containers
It is common that keep Docker containers runnning without SSHd daemon.
see Docker Blog:Why you don't need to run SSHd in your Docker containers
Vuls scans Docker containers via docker exec instead of SSH.
For more details, see Architecture section
-
To scan all of running containers
"${running}"needs to be set in the containers item.[servers] [servers.172-31-4-82] host = "172.31.4.82" user = "ec2-user" keyPath = "/home/username/.ssh/id_rsa" containers = ["${running}"] -
To scan specific containers
The container ID or container name needs to be set in the containers item.
In the following example, onlycontainer_name_aand4aa37a8b63b9will be scanned.
Be sure to check these containers are running state before scanning.
If specified containers are not running, Vuls gives up scanning with printing error message.[servers] [servers.172-31-4-82] host = "172.31.4.82" user = "ec2-user" keyPath = "/home/username/.ssh/id_rsa" containers = ["container_name_a", "4aa37a8b63b9"]
Usage: TUI
Display the latest scan results
$ vuls tui -h
tui:
tui [-dbpath=/path/to/vuls.sqlite3]
-dbpath string
/path/to/sqlite3 (default "$PWD/vuls.sqlite3")
-debug-sql
debug SQL
Key binding is bellow.
| key | ||
|---|---|---|
| TAB | move cursor among the panes | |
| Arrow up/down | move cursor to up/down | |
| Ctrl+j, Ctrl+k | move cursor to up/donw | |
| Ctrl+u, Ctrl+d | page up/donw |
For details, see https://github.com/future-architect/vuls/blob/master/report/tui.go
Display the previous scan results
- Display the list of scan results.
$ ./vuls history
2 2016-05-24 19:49 scanned 1 servers: amazon2
1 2016-05-24 19:48 scanned 2 servers: amazon1, romantic_goldberg
- Display the result of scanID 1
$ ./vuls tui 1
- Display the result of scanID 2
$ ./vuls tui 2
Display the previous scan results using peco
$ ./vuls history | peco | ./vuls tui
Usage: go-cve-dictionary on different server
Run go-cve-dictionary as server mode before scanning on 192.168.10.1
$ go-cve-dictionary server -bind=192.168.10.1 -port=1323
Run Vuls with -cve-dictionary-url option.
$ vuls scan -cve-dictionary-url=http://192.168.0.1:1323
Usage: Update NVD Data
$ go-cve-dictionary fetchnvd -h
fetchnvd:
fetchnvd
[-last2y]
[-dbpath=/path/to/cve.sqlite3]
[-debug]
[-debug-sql]
-dbpath string
/path/to/sqlite3 (default "$PWD/cve.sqlite3")
-debug
debug mode
-debug-sql
SQL debug mode
-last2y
Refresh NVD data in the last two years.
- Fetch data of the entire period
$ go-cve-dictionary fetchnvd -entire
- Fetch data in the last 2 years
$ go-cve-dictionary fetchnvd -last2y
Deploy With Glide
If an error occurred while go get, try deploying with glide.
- Install Glide
- Deploy go-cve-dictionary
$ go get -d github.com/kotakanbe/go-cve-dictionary
$ cd $GOPATH/src/github.com/kotakanbe/go-cve-dictionary
$ glide install
$ go install
- Deploy vuls
$ go get -d github.com/future-architect/vuls
$ cd $GOPATH/src/github.com/future-architect/vuls
$ glide install
$ go install
- The binaries are created under $GOPARH/bin
Update Vuls With Glide
- Update go-cve-dictionary
$ cd $GOPATH/src/github.com/kotakanbe/go-cve-dictionary
$ git pull
$ glide install
$ go install
- Update vuls
$ cd $GOPATH/src/github.com/future-architect/vuls
$ git pull
$ glide install
$ go install
- The binaries are created under $GOPARH/bin
- If the DB schema was changed, please specify new SQLite3 DB file.
Misc
-
Unable to go get vuls
Update git to the latest version. Old version of git can't get some repositories.
see https://groups.google.com/forum/#!topic/mgo-users/rO1-gUDFo_g -
HTTP Proxy Support
If your system is behind HTTP proxy, you have to specify --http-proxy option. -
How to Daemonize go-cve-dictionary
Use Systemd, Upstart or supervisord, daemontools... -
How to Enable Automatic-Update of Vunerability Data.
Use job scheduler like Cron (with -last2y option). -
How to Enable Automatic-Scan.
Use job scheduler like Cron.
Set NOPASSWORD option in /etc/sudoers on target servers.
Use SSH Key-Based Authentication with no passphrase or ssh-agent. -
How to cross compile
$ cd /path/to/your/local-git-reporsitory/vuls $ GOOS=linux GOARCH=amd64 go build -o vuls.amd64 -
Logging
Log is under /var/log/vuls/ -
Debug
Run with --debug, --sql-debug option. -
Adjusting Open File Limit
Riak docs is awesome. -
Does Vuls accept ssh connections with fish-shell or old zsh as the login shell?
No, Vuls needs a user on the server for bash login. see also #8 -
Windows
Use Microsoft Baseline Security Analyzer. MBSA
Related Projects
-
k1LoW/ssh_config_to_vuls_config
ssh_config to vuls config TOML format -
usiusi360/vulsrepo
VulsRepo is visualized based on the json report output in vuls.
Youtube

Data Source
Authors
kotakanbe (@kotakanbe) created vuls and these fine people have contributed.
Contribute
- fork a repository: github.com/future-architect/vuls to github.com/you/repo
- get original code: go get github.com/future-architect/vuls
- work on original code
- add remote to your repo: git remote add myfork https://github.com/you/repo.git
- push your changes: git push myfork
- create a new Pull Request
Change Log
Please see CHANGELOG.
Licence
Please see LICENSE.









