68 KiB
Vuls: VULnerability Scanner
Vulnerability scanner for Linux/FreeBSD, agentless, written in golang.
README in English
Slackチームはこちらから参加できます。(日本語でオッケーです)
Twitter: 日本語: @vuls_ja, 英語: @vuls_en
TOC
Table of Contents
- Vuls: VULnerability Scanner
- TOC
- Abstract
- Main Features
- What Vuls Doesn't Do
- Setup Vuls
- Tutorial
- Tutorial: Local Scan Mode
- Tutorial: Remote Scan Mode
- Architecture
- Use Cases
- Support OS
- Usage: Automatic Server Discovery
- Configuration
- Usage: Configtest
- Usage: Scan
- Usage: Report
- How to read a report
- Example: Send scan results to Slack
- Example: Put results in S3 bucket
- Example: Put results in Azure Blob storage
- Example: IgnoreCves
- Example: Add optional key-value pairs to JSON
- Example: Use MySQL as a DB storage back-end
- Example: Use PostgreSQL as a DB storage back-end
- Example: Use Redis as a DB storage back-end
- Usage: Scan vulnerability of non-OS package
- Usage: Integrate with OWASP Dependency Check to Automatic update when the libraries are updated (Experimental)
- Usage: TUI
- Display the previous scan results using peco
- Usage: go-cve-dictionary on different server
- Usage: Update NVD Data
- Usage: goval-dictionary on different server
- Usage: Update OVAL Data
- レポートの日本語化
- How to Update to the Latest Version
- Misc
- Related Projects
- Data Source
- Authors
- Contribute
- Change Log
- Stargazers over time
- License
Abstract
毎日のように発見される脆弱性の調査やソフトウェアアップデート作業は、システム管理者にとって負荷の高いタスクである。 プロダクション環境ではサービス停止リスクを避けるために、パッケージマネージャの自動更新機能を使わずに手動更新で運用するケースも多い。 だが、手動更新での運用には以下の問題がある。
- システム管理者がNVDなどで新着の脆弱性をウォッチし続けなければならない
- サーバにインストールされているソフトウェアは膨大であり、システム管理者が全てを把握するのは困難
- 新着の脆弱性がどのサーバに該当するのかといった調査コストが大きく、漏れる可能性がある
Vulsは上に挙げた手動運用での課題を解決するツールであり、以下の特徴がある。
- システムに関係ある脆弱性のみ教えてくれる
- その脆弱性に該当するサーバを教えてくれる
- 自動スキャンのため脆弱性検知の漏れを防ぐことができる
- CRONなどで定期実行、レポートすることで脆弱性の放置を防ぐことできる
Main Features
- サーバに存在する脆弱性をスキャン
- FreeBSD, Ubuntu, Debian, CentOS, Amazon Linux, RHEL, Oracle Linux, SUSE Enterprise, Raspbianに対応
- クラウド、オンプレミス、Docker
- 高精度なスキャン
- Vulsは複数の脆弱性データベース、複数の検知方法を組み合わせることで高精度なスキャンを実現している
- OVAL
- RHSA/ALAS/ELSA/FreeBSD-SA
- Changelog
- Vulsは複数の脆弱性データベース、複数の検知方法を組み合わせることで高精度なスキャンを実現している
- FastスキャンとDeepスキャン
- Fastスキャン
- root権限必要なし
- スキャン対象サーバの負荷ほぼなし
- インターネットに接続していない環境でもスキャン可能 (RedHat, CentOS, OracleLinux, Ubuntu, Debian)
- Deepスキャン
- Changelogの差分を取得し、そこに書かれているCVE-IDを検知
- スキャン対象サーバに負荷がかかる場合がある
- Fastスキャン
- リモートスキャンとローカルスキャン
- リモートスキャン
- スキャン対象サーバにSSH接続可能なマシン1台にセットアップするだけで動作
- ローカルスキャン
- もし中央のサーバから各サーバにSSH接続できない環境の場合はローカルスキャンモードでスキャン可能
- リモートスキャン
- 動的 スキャナ
- サーバにSSH接続してコマンドを発行可能なのでサーバの状態を取得可能
- カーネルアップデート後再起動していない場合に警告してくれる
- サーバにSSH接続してコマンドを発行可能なのでサーバの状態を取得可能
- OSパッケージ管理対象外のミドルウェアをスキャン
- プログラミング言語のライブラリやフレームワーク、ミドルウェアの脆弱性スキャン
- CPEに登録されているソフトウェアが対象
- 非破壊スキャン(SSHでコマンド発行するだけ)
- AWSでの脆弱性/侵入テスト事前申請は必要なし
- 毎日スケジュール実行すれば新規に公開された脆弱性にすぐに気付くことができる
- 設定ファイルのテンプレート自動生成
- CIDRを指定してサーバを自動検出、設定ファイルのテンプレートを生成
- EmailやSlackで通知可能(日本語でのレポートも可能)
- 付属するTerminal-Based User Interfaceビューアでは、Vim風キーバインドでスキャン結果を参照可能
- Web UI(VulsRepo)を使えばピボットテーブルのように分析可能
What Vuls Doesn't Do
- Vulsはソフトウェアアップデートは行わない
Setup Vuls
Vulsのセットアップは以下の2パターンがある
-
Dockerコンテナ上にセットアップ
see https://github.com/future-architect/vuls/tree/master/setup/docker -
手動でセットアップ
チュートリアルでは手動でのセットアップ方法で説明する
Tutorial
- Tutorial: Local Scan Mode
- Launch CentOS on AWS
- Deploy Vuls
- Scan localhost, Reporting
- Tutorial: Remote Scan Mode
- Launch Ubuntu Linux on AWS
- このUbuntuを先程セットアップしたVulsからスキャンする
Tutorial: Local Scan Mode
本チュートリアルでは、Amazon EC2にVulsをセットアップし、自分に存在する脆弱性をスキャンする方法を説明する。 手順は以下の通り
- CentOSを新規作成
- 必要なソフトウェアをインストール
- go-cve-dictionaryをデプロイ
- goval-dictionaryをデプロイ
- Vulsをデプロイ
- 設定
- 設定ファイルと、スキャン対象サーバの設定のチェック
- Scan
- Reporting
- TUI(Terminal-Based User Interface)で結果を参照する
- Web UI(VulsRepo)で結果を参照する
Step1. Launch CentOS7
-
今回は説明のために、脆弱性を含む古いAMIを使う
-
EC2作成時に自動アップデートされるとVulsスキャン結果が0件になってしまうので、cloud-initに以下を指定してEC2を作成する。
#cloud-config repo_upgrade: none
Step2. Install requirements
Vulsセットアップに必要な以下のソフトウェアをインストールする。
- SQLite3, MySQL, PostgreSQL or Redis
- git
- gcc
- GNU Make
- go v1.8.3 or later (The latest version is recommended)
$ ssh centos@52.100.100.100 -i ~/.ssh/private.pem
$ sudo yum -y install sqlite git gcc make wget
$ wget https://storage.googleapis.com/golang/go1.8.3.linux-amd64.tar.gz
$ sudo tar -C /usr/local -xzf go1.8.3.linux-amd64.tar.gz
$ mkdir $HOME/go
/etc/profile.d/goenv.sh を作成し、下記を追加する。
export GOROOT=/usr/local/go
export GOPATH=$HOME/go
export PATH=$PATH:$GOROOT/bin:$GOPATH/bin
カレントシェルに上記環境変数をセットする。
$ source /etc/profile.d/goenv.sh
Step3. Deploy go-cve-dictionary
$ sudo mkdir /var/log/vuls
$ sudo chown centos /var/log/vuls
$ sudo chmod 700 /var/log/vuls
$
$ mkdir -p $GOPATH/src/github.com/kotakanbe
$ cd $GOPATH/src/github.com/kotakanbe
$ git clone https://github.com/kotakanbe/go-cve-dictionary.git
$ cd go-cve-dictionary
$ make install
バイナリは、$GOPATH/bin以下に生成される
もしもインストールプロセスが途中で止まる場合は、Out of memory errorが発生している可能性があるので、インスタンスタイプを大きくして再実行してみてください。
NVDから脆弱性データベースを取得する。
環境によって異なるが、AWS上では10分程度かかる。
$ cd $HOME
$ for i in `seq 2002 $(date +"%Y")`; do go-cve-dictionary fetchnvd -years $i; done
... snip ...
$ ls -alh cve.sqlite3
-rw-r--r-- 1 ec2-user ec2-user 7.0M Mar 24 13:20 cve.sqlite3
脆弱性レポートを日本語化したい場合は、JVNから脆弱性データベースを取得する。
$ cd $HOME
$ for i in `seq 1998 $(date +"%Y")`; do go-cve-dictionary fetchjvn -years $i; done
Step4. Deploy goval-dictionary
$ mkdir -p $GOPATH/src/github.com/kotakanbe
$ cd $GOPATH/src/github.com/kotakanbe
$ git clone https://github.com/kotakanbe/goval-dictionary.git
$ cd goval-dictionary
$ make install
The binary was built under $GOPATH/bin
もしもインストールプロセスが途中で止まる場合は、Out of memory errorが発生している可能性があるので、インスタンスタイプを大きくして再実行してみてください。
今回はCentOSがスキャン対象なので、RedHatが公開しているOVAL情報を取り込む. README
$ goval-dictionary fetch-redhat 7
今回はスキャン対象がCentOS 7なので、RedHat 7のOVALを取得している。 他の種類のOSをスキャンする場合は以下を参照し、スキャン対象用のOVALを取得しておくこと
Step5. Deploy Vuls
新規にターミナルを起動し、先ほど作成したEC2にSSH接続する。
$ mkdir -p $GOPATH/src/github.com/future-architect
$ cd $GOPATH/src/github.com/future-architect
$ git clone https://github.com/future-architect/vuls.git
$ cd vuls
$ make install
The binary was built under $GOPATH/bin
もしもインストールプロセスが途中で止まる場合は、Out of memory errorが発生している可能性があるので、インスタンスタイプを大きくして再実行してみてください。
Step6. Config
Vulsの設定ファイルを作成する(TOMLフォーマット)
$ cd $HOME
$ cat config.toml
[servers]
[servers.localhost]
host = "localhost"
port = "local"
Step7. Check config.toml and settings on the server before scanning
$ vuls configtest
詳細は Usage: configtest を参照
Step8. Start Scanning
$ vuls scan
... snip ...
One Line Summary
================
localhost centos7.3.1611 31 updatable packages
Step9. Reporting
View one-line summary
$ vuls report -lang=ja -format-one-line-text -cvedb-path=$PWD/cve.sqlite3 -ovaldb-path=$PWD/oval.sqlite3
One Line Summary
================
localhost Total: 101 (High:35 Medium:50 Low:16 ?:0) 31 updatable packages
View short summary.
$ vuls report -lang=ja -format-short-text |less
localhost (centos7.3.1611)
==========================
Total: 101 (High:35 Medium:50 Low:16 ?:0) 31 updatable packages
CVE-2017-7895 10.0 HIGH (nvd)
Linux Kernel の NFSv2/NFSv3
サーバの実装におけるポインタ演算エラーを誘発される脆弱性
Linux Kernel の NFSv2/NFSv3
サーバの実装は、バッファの終端に対する特定のチェックが欠落しているため、ポイン...
(pointer-arithmetic error)
を誘発されるなど、不特定の影響を受ける脆弱性が存在します。
---
http://jvndb.jvn.jp/ja/contents/2017/JVNDB-2017-003674.html
https://access.redhat.com/security/cve/CVE-2017-7895 (RHEL-CVE)
10.0/AV:N/AC:L/Au:N/C:C/I:C/A:C (nvd)
10.0/AV:N/AC:L/Au:N/C:C/I:C/A:C (jvn)
https://nvd.nist.gov/vuln-metrics/cvss/v2-calculator?name=CVE-2017-7895
6.5/CVSS:3.0/AV:N/AC:L/PR:L/UI:N/S:U/C:H/I:N/A:N (redhat)
https://nvd.nist.gov/vuln-metrics/cvss/v3-calculator?name=CVE-2017-7895
Confidence: 100 / OvalMatch
View full report.
$ vuls report -lang=ja -format-full-text |less
localhost (centos7.3.1611)
==========================
Total: 101 (High:35 Medium:50 Low:16 ?:0) 31 updatable packages
CVE-2015-2806
----------------
Max Score 10.0 HIGH (nvd)
nvd 10.0/AV:N/AC:L/Au:N/C:C/I:C/A:C
redhat 2.6/AV:N/AC:H/Au:N/C:N/I:N/A:P
redhat 3.3/CVSS:3.0/AV:L/AC:L/PR:N/UI:R/S:U/C:N/I:N/A:L
CVSSv2 Calc https://nvd.nist.gov/vuln-metrics/cvss/v2-calculator?name=CVE-2015-2806
CVSSv3 Calc https://nvd.nist.gov/vuln-metrics/cvss/v3-calculator?name=CVE-2015-2806
Summary Stack-based buffer overflow in asn1_der_decoding in libtasn1 before 4.4 allows
remote attackers to have unspecified impact via unknown vectors.
Source https://nvd.nist.gov/vuln/detail/CVE-2015-2806
RHEL-CVE https://access.redhat.com/security/cve/CVE-2015-2806
CWE-119 (nvd) https://cwe.mitre.org/data/definitions/119.html
Package/CPE libtasn1-3.8-3.el7 -
Confidence 100 / OvalMatch
... snip ...
Step10. TUI
Vulsにはスキャン結果の詳細を参照できるイカしたTUI(Terminal-Based User Interface)が付属している。
$ vuls tui
Step11. Web UI
VulsRepoはスキャン結果をビボットテーブルのように分析可能にするWeb UIである。
Online Demoがあるので試してみて。
Tutorial: Remote Scan Mode
SSHを用いてリモートのホストをスキャンする方法を説明する。
- Ubuntu Linuxを新規に1台作成(スキャン対象)
- スキャン対象のRemoteホストにlocalhostからSSH可能にする
- config.tomlの設定
- 設定ファイルと、スキャン対象サーバの設定のチェック
- Scan
- Reporting
先程のチュートリアルで作成したVulsサーバ(以下localhostと記述)を用いる。
Step1. Launch new Ubuntu Linux (the server to be sacnned)
Tutorial: Local Scan Mode#Step1. Launch Amazon Linuxと同じ
Tutorial: Local Scan Mode#Step1. Launch CentOS7のようにUbuntu Linuxを新規に作成する。
新規にターミナルを開いて今作成したEC2にSSH接続する。
$HOME/.ssh/known_hostsにリモートホストのHost Keyを追加するために、スキャン前にリモートホストにSSH接続する必要がある。
Step2. Enable to SSH from localhost
VulsはSSHパスワード認証をサポートしてない。SSHの鍵認証の設定をしなければならない。
localhost上でkeypairを作成し、remote host上のauthorized_keysに追加する。
- localhost
$ ssh-keygen -t rsa
Copy ~/.ssh/id_rsa.pub to the clipboard.
- Remote Host
$ mkdir ~/.ssh
$ chmod 700 ~/.ssh
$ touch ~/.ssh/authorized_keys
$ chmod 600 ~/.ssh/authorized_keys
$ vim ~/.ssh/authorized_keys
Paste from the clipboard to ~/.ssh/.authorized_keys
localhostのknown_hostsにremote hostのホストキーが登録されている必要があるので確認すること。
$HOME/.ssh/known_hostsにリモートホストのHost Keyを追加するために、スキャン前にリモートホストにSSH接続する必要がある。
- localhost
$ ssh ubuntu@172.31.4.82 -i ~/.ssh/id_rsa
Step3. config.tomlの設定
- localhost
$ cd $HOME
$ cat config.toml
[servers]
[servers.ubuntu]
host = "172.31.4.82"
port = "22"
user = "ubuntu"
keyPath = "/home/centos/.ssh/id_rsa"
Step4. Check config.toml and settings on the server before scanning
$ vuls configtest ubuntu
Step5. Start Scanning
$ vuls scan ubuntu
... snip ...
One Line Summary
================
ubuntu ubuntu16.04 30 updatable packages
Step6. Reporting
See Tutorial: Local Scan Mode#Step9. Reporting
See Tutorial: Local Scan Mode#Step10. TUI
See Tutorial: Local Scan Mode#Step11. Web UI
Architecture
A. Scan via SSH Mode (Remote Scan Mode)
B. Scan without SSH (Local Scan Mode)
Vulsをスキャン対象サーバにデプロイする。Vulsはローカルホストにコマンドを発行する(SSH経由ではない)。スキャン結果のJSONを別サーバに集約する。スキャン結果の詳細化のためにはCVEデータベースへのアクセスが必要なので、事前にgo-cve-dictionaryをserver modeで起動しておく。 その集約サーバ上で、あなたはWebUIやTUIを用いて各スキャン対象サーバのスキャン結果を参照することが可能。
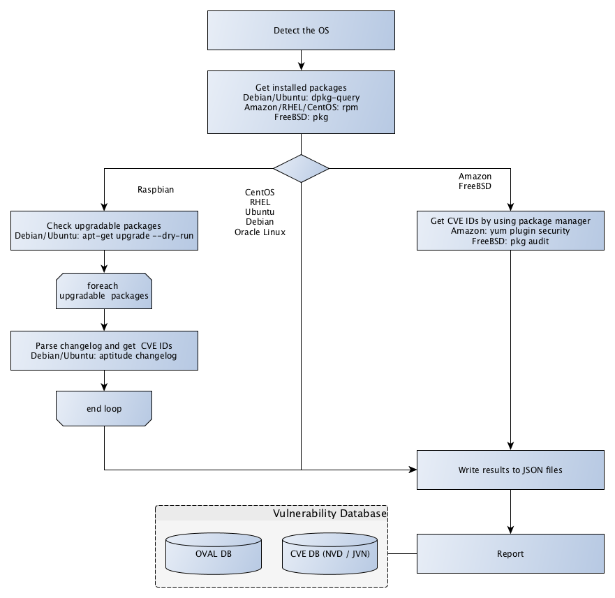
Fast Scan and Deep Scan
Fast Scan
- Root権限不要でスキャン可能なモード(Raspbian以外)
- OVALが提供されているディストリビューションは、スキャン時はパッケージのバージョンを取得するのみ。レポート時にOVAL DBとバージョン比較により脆弱性を検知する
- OVALが提供されいていないディストリビューションはスキャン時にコマンドを発行して脆弱性を検知する
| Distribution | Scan Speed | Need Root Privilege | OVAL | Need Internet Access on scan tareget |
|---|---|---|---|---|
| CentOS | Fast | No | Supported | No |
| RHEL | Fast | No | Supported | No |
| Oracle | Fast | No | Supported | No |
| Ubuntu | Fast | No | Supported | No |
| Debian | Fast | No | Supported | No |
| Raspbian | 1st time: Slow From 2nd time: Fast |
Need | No | Need |
| FreeBSD | Fast | No | No | Need |
| Amazon | Fast | No | No | Need |
| SUSE Enterprise | Fast | No | Supported | No |
Deep Scan
- Root権限が必要なコマンドも発行し、より深いスキャンを行うモード
- ChangelogをパースしてCVE-IDを検知するのでFastよりも検知漏れが減る
| Distribution | Scan Speed | Need Root Privilege | OVAL | Need Internet Access on scan tareget |
|---|---|---|---|---|
| CentOS | Slow | No | Supported | Need |
| RHEL | Slow | Need | Supported | Need |
| Oracle | Slow | Need | Supported | Need |
| Ubuntu | 1st time: Slow From 2nd time: Fast |
Need | Supported | Need |
| Debian | 1st time: Slow From 2nd time: Fast |
Need | Supported | Need |
| Raspbian | 1st time: Slow From 2nd time: Fast |
Need | No | Need |
| FreeBSD | Fast | No | No | Need |
| Amazon | Slow | No | No | Need |
| SUSE Enterprise | Fast | No | Supported | No |
-
On Ubuntu, Debian and Raspbian
apt-get changelogでアップデート対象のパッケージのチェンジログを取得し、含まれるCVE IDをパースする。 アップデート対象のパッケージが沢山ある場合、チェンジログの取得に時間がかかるので、初回のスキャンは遅い。
ただ、2回目以降はキャッシュしたchangelogを使うので速くなる。 -
On CentOS
yum changelogでアップデート対象のパッケージのチェンジログを取得し、含まれるCVE IDをパースする。 -
On RHEL, Oracle, Amazon and FreeBSD
yum changelogでアップデート対象のパッケージのチェンジログを取得する(パースはしない)。 -
On SUSE Enterprise Linux Same as fast scan mode for now.
Use Cases
Scan all servers
Scan a single server
web/app server in the same configuration under the load balancer
Support OS
| Distribution | Release |
|---|---|
| Ubuntu | 12, 14, 16 |
| Debian | 7, 8, 9 |
| RHEL | 5, 6, 7 |
| CentOS | 6, 7 |
| Amazon Linux | All |
| FreeBSD | 10, 11 |
| SUSE Enterprise | 11, 12 |
| Raspbian | Jessie, Stretch |
Usage: Automatic Server Discovery
Discoveryサブコマンドは指定されたCIDRレンジ内でpingが返ってくるサーバを発見して、ターミナル上にVulsの設定ファイルのテンプレートを出力する。
$ vuls discover -help
discover:
discover 192.168.0.0/24
Example
$ vuls discover 172.31.4.0/24
# Create config.toml using below and then ./vuls --config=/path/to/config.toml
[slack]
hookURL = "https://hooks.slack.com/services/abc123/defghijklmnopqrstuvwxyz"
channel = "#channel-name"
#channel = "${servername}"
iconEmoji = ":ghost:"
authUser = "username"
notifyUsers = ["@username"]
[email]
smtpAddr = "smtp.gmail.com"
smtpPort = "587"
user = "username"
password = "password"
from = "from@address.com"
to = ["to@address.com"]
cc = ["cc@address.com"]
subjectPrefix = "[vuls]"
[default]
#port = "22"
#user = "username"
#keyPath = "/home/username/.ssh/id_rsa"
#cpeNames = [
# "cpe:/a:rubyonrails:ruby_on_rails:4.2.1",
#]
#optional = [
# ["key", "value"],
#]
[servers]
[servers.172-31-4-82]
host = "172.31.4.82"
#port = "22"
#user = "root"
#keyPath = "/home/username/.ssh/id_rsa"
#cpeNames = [
# "cpe:/a:rubyonrails:ruby_on_rails:4.2.1",
#]
#optional = [
# ["key", "value"],
#]
#[servers.172-31-4-82.containers]
#type = "lxd" # or "docker"
#includes = ["${running}"]
#excludes = ["container_name", "container_id"]
このテンプレート使ってVulsの設定ファイルを作ってもよい。
Configuration
-
Slack section
[slack] hookURL = "https://hooks.slack.com/services/abc123/defghijklmnopqrstuvwxyz" channel = "#channel-name" #channel = "${servername}" iconEmoji = ":ghost:" authUser = "username" notifyUsers = ["@username"]-
hookURL : Incoming webhook's URL
-
channel : channel name.
channelに${servername}を指定すると、結果レポートをサーバごとに別チャネルにすることが出来る。 以下のサンプルでは、#server1チャネルと#server2チャネルに送信される。スキャン前にチャネルを作成する必要がある。[slack] channel = "${servername}" ...snip... [servers] [servers.server1] host = "172.31.4.82" ...snip... [servers.server2] host = "172.31.4.83" ...snip... -
iconEmoji: emoji
-
authUser: username of the slack team
-
notifyUsers: ここにユーザ名を指定すると、Slackで通知を受け取ることができる。たとえば
["@foo", "@bar"]を指定すると、Slackのテキストに@fooと@barが含まれるのでスマホなどにPush通知が可能。
-
-
Mail section
[email] smtpAddr = "smtp.gmail.com" smtpPort = "587" user = "username" password = "password" from = "from@address.com" to = ["to@address.com"] cc = ["cc@address.com"] subjectPrefix = "[vuls]" -
Default section
[default] #port = "22" #user = "username" #keyPath = "/home/username/.ssh/id_rsa" #cpeNames = [ # "cpe:/a:rubyonrails:ruby_on_rails:4.2.1", #] #ignoreCves = ["CVE-2016-6313"] #optional = [ # ["key", "value"], #] #[servers.172-31-4-82.containers] #type = "lxd" # or "docker" #includes = ["${running}"] #excludes = ["container_name", "container_id"]下記serversセクションで値が指定されなかった場合のデフォルト値
-
servers section
[servers] [servers.172-31-4-82] host = "172.31.4.82" #port = "22" #user = "root" #keyPath = "/home/username/.ssh/id_rsa" #cpeNames = [ # "cpe:/a:rubyonrails:ruby_on_rails:4.2.1", #] #ignoreCves = ["CVE-2016-6314"] #optional = [ # ["key", "value"], #] #containers = ["${running}"] #[servers.172-31-4-82.containers] #type = "lxd"serversセクションの値は、defaultセクションの値よりも優先される。 defaultセクションの値を使いたい場合は
#でコメントアウトする。- host: IP address or hostname of target server
- port: SSH Port number
- user: SSH username
- keyPath: SSH private key path
- cpeNames: see Usage: Scan vulnerability of non-OS package
- ignoreCves: CVE IDs that will not be reported. But output to JSON file.
- optional: JSONレポートに含めたい追加情報
- containers: see Usage: Scan Docker containers
Vulsは各サーバにSSHで接続するが、OSコマンドでの接続と、Goのネイティブ実装の2種類のSSH接続方法をサポートしている。 詳細は -ssh-native-insecure option を参照。
また、以下のSSH認証をサポートしている。
- SSH agent
- SSH public key authentication (with password, empty password) SSH Password認証はサポートしていない
Usage: Configtest
$ vuls configtest --help
configtest:
configtest
[-deep]
[-config=/path/to/config.toml]
[-log-dir=/path/to/log]
[-ask-key-password]
[-ssh-native-insecure]
[-containers-only]
[-timeout=300]
[-http-proxy=http://192.168.0.1:8080]
[-debug]
[SERVER]...
-ask-key-password
Ask ssh privatekey password before scanning
-config string
/path/to/toml (default "/Users/kotakanbe/go/src/github.com/future-architect/vuls/config.toml")
-containers-only
Test containers only. Default: Test both of hosts and containers
-debug
debug mode
-deep
Config test for deep scan mode
-http-proxy string
http://proxy-url:port (default: empty)
-log-dir string
/path/to/log (default "/var/log/vuls")
-ssh-native-insecure
Use Native Go implementation of SSH. Default: Use the external command
-timeout int
Timeout(Sec) (default 300)
configtestサブコマンドは、config.tomlで定義されたサーバ/コンテナに対してSSH可能かどうかをチェックする。
Fast Scan Mode
| Distribution | Release | Requirements |
|---|---|---|
| Ubuntu | 12, 14, 16 | - |
| Debian | 7, 8, 9 | reboot-notifier |
| CentOS | 6, 7 | - |
| Amazon | All | - |
| RHEL | 5, 6, 7 | - |
| Oracle Linux | 5, 6, 7 | - |
| SUSE Enterprise | 11, 12 | - |
| FreeBSD | 10, 11 | - |
| Raspbian | Jessie, Stretch | - |
Deep Scan Mode
Deep Scan Modeではスキャン対象サーバ上にいくつかの依存パッケージが必要。 configtestに--deepをつけて実行するとSSH接続に加えて以下もチェックする。
- スキャン対象のサーバ上に依存パッケージがインストールされているか
- /etc/sudoers
Dependencies and /etc/sudoers on Target Servers
Deep Scan Modeでスキャンするためには、下記のパッケージが必要なので、手動かまたはAnsibleなどのツールで事前にインストールする必要がある。
| Distribution | Release | Requirements |
|---|---|---|
| Ubuntu | 12, 14, 16 | - |
| Debian | 7, 8, 9 | aptitude, reboot-notifier |
| CentOS | 6, 7 | yum-plugin-changelog, yum-utils |
| Amazon | All | yum-plugin-changelog, yum-utils |
| RHEL | 5 | yum-utils, yum-security, yum-changelog |
| RHEL | 6, 7 | yum-utils, yum-plugin-changelog |
| Oracle Linux | 5 | yum-utils, yum-security, yum-changelog |
| Oracle Linux | 6, 7 | yum-utils, yum-plugin-changelog |
| SUSE Enterprise | 11, 12 | - |
| FreeBSD | 10 | - |
| Raspbian | Wheezy, Jessie | - |
また、Deep Scan Modeで利用するコマンドの中にはRoot権限が必要なものものある。configtestサブコマンドでは、スキャン対象サーバに対してそのコマンドがパスワードなしでSUDO可能な状態か確認する。また、requirettyも定義されているかも確認する。(--ssh-native-insecureオプションでscanする場合はrequirettyは定義しなくても良い)
Defaults:vuls !requiretty
For details, see -ssh-native-insecure option
スキャン対象サーバ上の/etc/sudoersのサンプル
- RHEL 5 / Oracle Linux 5
vuls ALL=(ALL) NOPASSWD:/usr/bin/yum --color=never repolist, /usr/bin/yum --color=never list-security --security, /usr/bin/yum --color=never info-security, /usr/bin/repoquery
Defaults:vuls env_keep="http_proxy https_proxy HTTP_PROXY HTTPS_PROXY"
- RHEL 6, 7 / Oracle Linux 6, 7
vuls ALL=(ALL) NOPASSWD:/usr/bin/yum --color=never repolist, /usr/bin/yum --color=never --security updateinfo list updates, /usr/bin/yum --color=never --security updateinfo updates, /usr/bin/repoquery
Defaults:vuls env_keep="http_proxy https_proxy HTTP_PROXY HTTPS_PROXY"
- Debian/Ubuntu/Raspbian
vuls ALL=(ALL) NOPASSWD: /usr/bin/apt-get update
Defaults:vuls env_keep="http_proxy https_proxy HTTP_PROXY HTTPS_PROXY"
- CentOS, Amazon Linux, SUSE Enterprise, FreeBSDは今のところRoot権限なしでスキャン可能
Usage: Scan
$ vuls scan -help
scan:
scan
[-deep]
[-config=/path/to/config.toml]
[-results-dir=/path/to/results]
[-log-dir=/path/to/log]
[-cachedb-path=/path/to/cache.db]
[-ssh-native-insecure]
[-containers-only]
[-skip-broken]
[-http-proxy=http://192.168.0.1:8080]
[-ask-key-password]
[-timeout=300]
[-timeout-scan=7200]
[-debug]
[-pipe]
[SERVER]...
-ask-key-password
Ask ssh privatekey password before scanning
-cachedb-path string
/path/to/cache.db (local cache of changelog for Ubuntu/Debian)
-config string
/path/to/toml
-containers-only
Scan containers only. Default: Scan both of hosts and containers
-debug
debug mode
-deep
Deep scan mode. Scan accuracy improves and information becomes richer. Since analysis of changelog, issue commands requiring sudo, but it may be slower and high load on the scan tareget server.
-http-proxy string
http://proxy-url:port (default: empty)
-log-dir string
/path/to/log (default "/var/log/vuls")
-pipe
Use stdin via PIPE
-results-dir string
/path/to/results
-skip-broken
[For CentOS] yum update changelog with --skip-broken option
-ssh-native-insecure
Use Native Go implementation of SSH. Default: Use the external command
-timeout int
Number of seconds for processing other than scan (default 300)
-timeout-scan int
Number of second for scaning vulnerabilities for all servers (default 7200)
-deep option
You need to execute vuls configtest --deep to check the configuration of the target server before scanning with -deep flag.
For details about deep scan mode, see below.
-ssh-native-insecure option
Vulsは2種類のSSH接続方法をサポートしている。
デフォルトでは、外部SSHコマンドを使ってスキャンする。
SSH Configが使えるので、ProxyCommandを使った多段SSHなどが可能。
CentOSでは、スキャン対象サーバの/etc/sudoersに以下を追加する必要がある(user: vuls)
Defaults:vuls !requiretty
-ssh-native-insecureを指定すると、Goのネイティブ実装 (crypto/ssh) を使ってスキャンする。これは、SSHコマンドがインストールされていない環境でも動作する(Windowsなど)。-ssh-native-insecureは、ホストキーのチェックをしないことに注意すべき。
-ask-key-password option
| SSH key password | -ask-key-password | |
|---|---|---|
| empty password | - | |
| with password | required | or use ssh-agent |
Example: Scan all servers defined in config file
$ vuls scan -ask-key-password
この例では、
- SSH公開鍵認証(秘密鍵パスフレーズ)を指定
- configに定義された全サーバをスキャン
Example: Scan specific servers
$ vuls scan server1 server2
この例では、
- SSH公開鍵認証(秘密鍵パスフレーズなし)
- ノーパスワードでsudoが実行可能
- configで定義されているサーバの中の、server1, server2のみスキャン
Example: Scan via shell instead of SSH.
ローカルホストのスキャンする場合、SSHではなく直接コマンドの発行が可能。
config.tomlのhostにlocalhost または 127.0.0.1かつ、portにlocalを設定する必要がある。
For more details, see Architecture section
- config.toml
[servers] [servers.localhost] host = "localhost" # or "127.0.0.1" port = "local"
cronで動かす場合
RHEL/CentOSの場合、スキャン対象サーバの/etc/sudoersに以下を追加する必要がある。(user: vuls)
Defaults:vuls !requiretty
Example: Scan containers (Docker/LXD)
コンテナはSSHデーモンを起動しないで運用するケースが一般的。
Docker Blog:Why you don't need to run SSHd in your Docker containers
Docker
Vulsは、DockerホストにSSHで接続し、docker execでDockerコンテナにコマンドを発行して脆弱性をスキャンする。
詳細は、Architecture sectionを参照
-
全ての起動中のDockerコンテナをスキャン
"${running}"をcontainersに指定する[servers] [servers.172-31-4-82] host = "172.31.4.82" user = "ec2-user" keyPath = "/home/username/.ssh/id_rsa" [servers.172-31-4-82.containers] includes = ["${running}"] -
あるコンテナのみスキャン
コンテナID、または、コンテナ名を、containersに指定する。
以下の例では、container_name_aと、4aa37a8b63b9のコンテナのみスキャンする
スキャン実行前に、コンテナが起動中か確認すること。もし起動してない場合はエラーメッセージを出力してスキャンを中断する。[servers] [servers.172-31-4-82] host = "172.31.4.82" user = "ec2-user" keyPath = "/home/username/.ssh/id_rsa" [servers.172-31-4-82.containers] includes = ["container_name_a", "4aa37a8b63b9"] -
あるコンテナ以外をスキャン
[servers] [servers.172-31-4-82] host = "172.31.4.82" user = "ec2-user" keyPath = "/home/username/.ssh/id_rsa" [servers.172-31-4-82.containers] includes = ["${running}"] excludes = ["container_name_a", "4aa37a8b63b9"] -
コンテナのみをスキャンする場合(ホストはスキャンしない)
--containers-onlyオプションを指定する
LXDコンテナをスキャンする場合
Vulsは、ホストにSSHで接続し、lxc execでLXDコンテナにコマンドを発行して脆弱性をスキャンする。
[servers]
[servers.172-31-4-82]
host = "172.31.4.82"
user = "ec2-user"
keyPath = "/home/username/.ssh/id_rsa"
[servers.172-31-4-82.containers]
type = "lxd"
includes = ["${running}"]
Usage: Report
report:
report
[-lang=en|ja]
[-config=/path/to/config.toml]
[-results-dir=/path/to/results]
[-log-dir=/path/to/log]
[-refresh-cve]
[-cvedb-type=sqlite3|mysql|postgres|redis]
[-cvedb-path=/path/to/cve.sqlite3]
[-cvedb-url=http://127.0.0.1:1323 or DB connection string]
[-ovaldb-type=sqlite3|mysql]
[-ovaldb-path=/path/to/oval.sqlite3]
[-ovaldb-url=http://127.0.0.1:1324 or DB connection string]
[-cvss-over=7]
[-diff]
[-ignore-unscored-cves]
[-ignore-unfixed]
[-to-email]
[-to-slack]
[-to-localfile]
[-to-s3]
[-to-azure-blob]
[-format-json]
[-format-xml]
[-format-one-email]
[-format-one-line-text]
[-format-short-text]
[-format-full-text]
[-gzip]
[-aws-profile=default]
[-aws-region=us-west-2]
[-aws-s3-bucket=bucket_name]
[-aws-s3-results-dir=/bucket/path/to/results]
[-azure-account=accout]
[-azure-key=key]
[-azure-container=container]
[-http-proxy=http://192.168.0.1:8080]
[-debug]
[-debug-sql]
[-pipe]
[RFC3339 datetime format under results dir]
-aws-profile string
AWS profile to use (default "default")
-aws-region string
AWS region to use (default "us-east-1")
-aws-s3-bucket string
S3 bucket name
-aws-s3-results-dir string
/bucket/path/to/results (option)
-azure-account string
Azure account name to use. AZURE_STORAGE_ACCOUNT environment variable is used if not specified
-azure-container string
Azure storage container name
-azure-key string
Azure account key to use. AZURE_STORAGE_ACCESS_KEY environment variable is used if not specified
-config string
/path/to/toml
-cvedb-path string
/path/to/sqlite3 (For get cve detail from cve.sqlite3)
-cvedb-type string
DB type for fetching CVE dictionary (sqlite3, mysql, postgres or redis) (default "sqlite3")
-cvedb-url string
http://cve-dictionary.com:8080 or DB connection string
-cvss-over float
-cvss-over=6.5 means reporting CVSS Score 6.5 and over (default: 0 (means report all))
-diff
Difference between previous result and current result
-debug
debug mode
-debug-sql
SQL debug mode
-format-full-text
Detail report in plain text
-format-json
JSON format
-format-one-email
Send all the host report via only one EMail (Specify with -to-email)
-format-one-line-text
One line summary in plain text
-format-short-text
Summary in plain text
-format-xml
XML format
-gzip
gzip compression
-http-proxy string
http://proxy-url:port (default: empty)
-ignore-unscored-cves
Don't report the unscored CVEs
-ignore-unfixed
Don't report the unfixed CVEs
-lang string
[en|ja] (default "en")
-log-dir string
/path/to/log (default "/var/log/vuls")
-ovaldb-path string
/path/to/sqlite3 (For get oval detail from oval.sqlite3) (default "/Users/kotakanbe/go/src/github.com/future-architect/vuls/oval.sqlite3")
-ovaldb-type string
DB type for fetching OVAL dictionary (sqlite3 or mysql) (default "sqlite3")
-ovaldb-url string
http://goval-dictionary.com:1324 or mysql connection string
-pipe
Use stdin via PIPE
-refresh-cve
Refresh CVE information in JSON file under results dir
-results-dir string
/path/to/results
-to-azure-blob
Write report to Azure Storage blob (container/yyyyMMdd_HHmm/servername.json/xml/txt)
-to-email
Send report via Email
-to-localfile
Write report to localfile
-to-s3
Write report to S3 (bucket/dir/yyyyMMdd_HHmm/servername.json/xml/txt)
-to-slack
Send report via Slack
How to read a report
Example
$ vuls report -format-full-text
172-31-4-82 (amazon 2015.09)
============================
Total: 94 (High:19 Medium:54 Low:7 ?:14) 103 updatable packages
CVE-2016-5636
-------------
Score 10.0 (High)
Vector (AV:N/AC:L/Au:N/C:C/I:C/A:C)
Summary Integer overflow in the get_data function in zipimport.c in CPython (aka Python)
before 2.7.12, 3.x before 3.4.5, and 3.5.x before 3.5.2 allows remote attackers
to have unspecified impact via a negative data size value, which triggers a
heap-based buffer overflow.
CWE https://cwe.mitre.org/data/definitions/190.html
NVD https://web.nvd.nist.gov/view/vuln/detail?vulnId=CVE-2016-5636
MITRE https://cve.mitre.org/cgi-bin/cvename.cgi?name=CVE-2016-5636
CVE Details http://www.cvedetails.com/cve/CVE-2016-5636
CVSS Calculator https://nvd.nist.gov/cvss/v2-calculator?name=CVE-2016-5636&vector=(AV:N/AC:L/...
RHEL-CVE https://access.redhat.com/security/cve/CVE-2016-5636
ALAS-2016-724 https://alas.aws.amazon.com/ALAS-2016-724.html
Package python27-2.7.10-4.119.amzn1 -> python27-2.7.12-2.120.amzn1
python27-devel-2.7.10-4.119.amzn1 -> python27-devel-2.7.12-2.120.amzn1
python27-libs-2.7.10-4.119.amzn1 -> python27-libs-2.7.12-2.120.amzn1
Confidence 100 / YumUpdateSecurityMatch
... snip ...
Summary part
cent6 (centos6.6)
=================
Total: 145 (High:23 Medium:101 Low:21 ?:0) 83 updatable packages
cent6means that it is a scan report ofservers.cent6defined in cocnfig.toml.(centos6.6)means that the version of the OS is CentOS6.6.Total: 145 (High:23 Medium:101 Low:21 ?:0)means that a total of 145 vulnerabilities exist, and the distribution of CVSS Severity is displayed.83 updatable packagesmeans that there are 83 updateable packages on the target server.
Detailed Part
CVE-2016-0702
----------------
Max Score 2.6 IMPORTANT (redhat)
nvd 1.9/AV:L/AC:M/Au:N/C:P/I:N/A:N
redhat 2.6/AV:L/AC:H/Au:N/C:P/I:P/A:N
jvn 1.9/AV:L/AC:M/Au:N/C:P/I:N/A:N
CVSSv2 Calc https://nvd.nist.gov/vuln-metrics/cvss/v2-calculator?name=CVE-2016-0702
Summary The MOD_EXP_CTIME_COPY_FROM_PREBUF function in crypto/bn/bn_exp.c in OpenSSL
1.0.1 before 1.0.1s and 1.0.2 before 1.0.2g does not properly consider
cache-bank access times during modular exponentiation, which makes it easier for
local users to discover RSA keys by running a crafted application on the same
Intel Sandy Bridge CPU core as a victim and leveraging cache-bank conflicts, aka
a "CacheBleed" attack.
Source https://nvd.nist.gov/vuln/detail/CVE-2016-0702
RHEL-CVE https://access.redhat.com/security/cve/CVE-2016-0702
CWE-200 (nvd) https://cwe.mitre.org/data/definitions/200.html
Package/CPE openssl-1.0.1e-30.el6 - 1.0.1e-57.el6
Confidence 100 / OvalMatch
Max Scoremeans Max CVSS Score.nvdshows CVSS Vector of NVDredhatshows CVSS Vector of RedHat OVALjvnshows CVSS Vector of JVNSummarymeans Summary of the CVE.CWEmeans CWE - Common Weakness Enumeration of the CVE.Packageshows the package version information including this vulnerability.Confidencemeans the reliability of detection.100is highly reliableYumUpdateSecurityMatchis the method of detecting this vulnerability.
- Item list of
ConfidenceDetection Method Confidence OS Description OvalMatch 100 CentOS, RHEL, Oracle, Ubuntu, Debian, SUSE Detection using OVAL YumUpdateSecurityMatch 100 RHEL, Amazon, Oracle Detection using yum-plugin-security ChangelogExactMatch 95 CentOS, Ubuntu, Debian, Raspbian Exact version match between changelog and package version ChangelogLenientMatch 50 Ubuntu, Debian, Raspbian Lenient version match between changelog and package version PkgAuditMatch 100 FreeBSD Detection using pkg audit CpeNameMatch 100 All Search for NVD information with CPE name specified in config.toml
Example: Send scan results to Slack
$ vuls report \
-to-slack \
-cvss-over=7 \
-cvedb-path=$PWD/cve.sqlite3
With this sample command, it will ..
- Slack通知
- CVSS score が 7.0以上のもののみ通知
Example: Put results in S3 bucket
事前にAWS関連の設定を行う
- S3バケットを作成 Creating a Bucket
- いずれかの方法でS3リソースへアクセスする設定を行う
- 環境変数を設定 Configuring the AWS Command Line Interface
- Security Credentialsを設定 Configuring the AWS Command Line Interface
- サービス用のIAMロールを作成し、サービス(EC2, AWS Lambda)にアタッチ Creating a Role to Delegate Permissions to an AWS Service
- 環境変数、Security Credentialsを設定する場合はアクセスキーを作成する Managing Access Keys for IAM Users
IAMポリシーの例:
{
"Version": "2012-10-17",
"Statement": [
{
"Effect": "Allow",
"Action": [
"s3:ListAllMyBuckets"
],
"Resource": "arn:aws:s3:::*"
},
{
"Effect": "Allow",
"Action": [
"s3:PutObject"
],
"Resource": "arn:aws:s3:::vuls/*"
}
]
}
$ vuls scan \
-cvedb-path=$PWD/cve.sqlite3 \
-to-s3 \
-format-json \
-aws-region=ap-northeast-1 \
-aws-s3-bucket=vuls \
-aws-profile=default
この例では、
- 結果をJSON形式でS3に格納する。
- バケット名 ... vuls
- リージョン ... ap-northeast-1
- 利用するProfile ... default
Example: Put results in Azure Blob storage
事前にAzure Blob関連の設定を行う
- Azure Blob Containerを作成
$ vuls scan \
-cvedb-path=$PWD/cve.sqlite3 \
-to-azure-blob \
-format-xml \
-azure-container=vuls \
-azure-account=test \
-azure-key=access-key-string
この例では、
- 結果をXML形式でBlobに格納する。
- コンテナ名 ... vuls
- ストレージアカウント名 ... test
- アクセスキー ... access-key-string
また、アカウント名とアクセスキーは環境変数でも定義が可能
$ export AZURE_STORAGE_ACCOUNT=test
$ export AZURE_STORAGE_ACCESS_KEY=access-key-string
$ vuls scan \
-cve-dictionary-dbpath=$PWD/cve.sqlite3 \
-report-azure-blob \
-azure-container=vuls
Example: IgnoreCves
Slack, EMail, テキスト出力しないくないCVE IDがある場合は、設定ファイルに定義することでレポートされなくなる。 ただ、JSONファイルには以下のように出力される。
- config.toml
[default]
ignoreCves = ["CVE-2016-6313"]
[servers.bsd]
host = "192.168.11.11"
user = "kanbe"
ignoreCves = ["CVE-2016-6314"]
- bsd.json
[
{
"ServerName": "bsd",
"Family": "FreeBSD",
"Release": "10.3-RELEASE",
"IgnoredCves" : [
"CveDetail" : {
"CVE-2016-6313",
...
},
"CveDetail" : {
"CVE-2016-6314",
...
}
]
}
]
Example: Add optional key-value pairs to JSON
追加情報をJSONに含めることができる。
デフォルトセクションのkey-valueはserversセクションのもので上書きされる。
使い方の例として、AzureリソースグループやVM名を指定しておくことで、結果のJSONをスクリプトでパースしてAzure VMの操作をする、などが可能。
- config.toml
[default]
optional = [
["key1", "default_value"],
["key3", "val3"],
]
[servers.bsd]
host = "192.168.11.11"
user = "kanbe"
optional = [
["key1", "val1"],
["key2", "val2"],
]
- bsd.json
[
{
"ServerName": "bsd",
"Family": "FreeBSD",
"Release": "10.3-RELEASE",
.... snip ...
"Optional": [
[ "key1", "val1" ],
[ "key2", "val2" ],
[ "key3", "val3" ]
]
}
]
Example: Use MySQL as a DB storage back-end
$ vuls report \
-cvedb-type=mysql \
-cvedb-url="user:pass@tcp(localhost:3306)/dbname?parseTime=true"
Example: Use PostgreSQL as a DB storage back-end
$ vuls report \
-cvedb-type=postgres \
-cvedb-url=""host=myhost user=user dbname=dbname sslmode=disable password=password""
Example: Use Redis as a DB storage back-end
$ vuls report \
-cvedb-type=redis -cvedb-url="redis://localhost/0"
-ovaldb-type=redis -ovaldb-url="redis://localhost/1"
Usage: Scan vulnerability of non-OS package
Vulsは、CPEに登録されているソフトウェアであれば、OSパッケージ以外のソフトウェアの脆弱性もスキャン可能。
たとえば、自分でコンパイルしたものや、言語のライブラリ、フレームワークなど。
-
CPEの検索方法
-
NVD: Search Common Platform Enumerations (CPE)
Check CPE Naming Format: 2.2 -
go-cpe-dictionary is a good choice for geeks.
ターミナル上でCPEをインクリメンタル検索出来るツール
-
-
Configuration
例えば、Ruby on Rails v4.2.1の脆弱性を検知したい場合は、serversセクションに以下のように定義する。[servers] [servers.172-31-4-82] host = "172.31.4.82" user = "ec2-user" keyPath = "/home/username/.ssh/id_rsa" cpeNames = [ "cpe:/a:rubyonrails:ruby_on_rails:4.2.1", ]
Usage: Integrate with OWASP Dependency Check to Automatic update when the libraries are updated (Experimental)
OWASP Dependency check は、プログラミング言語のライブラリを特定し(CPEを推測)、公開済みの脆弱性を検知するツール。
VulsとDependency Checkを連携させる方法は以下
-
Dependency Checkを、--format=XMLをつけて実行する
-
そのXMLをconfig.toml内で以下のように定義する
[servers] [servers.172-31-4-82] host = "172.31.4.82" user = "ec2-user" keyPath = "/home/username/.ssh/id_rsa" dependencyCheckXMLPath = "/tmp/dependency-check-report.xml"
VulsとDependency Checkを連携すると以下の利点がある
- ライブラリを更新した場合に、config.tomlのCPEの定義を変更しなくても良い
- Vulsの機能でSlack, Emailで通知可能
- 日本語のレポートが可能
- Dependency Checkは日本語レポートに対応していない
Usage: TUI
Display the latest scan results
tui:
tui
[-cvedb-type=sqlite3|mysql|postgres|redis]
[-cvedb-path=/path/to/cve.sqlite3]
[-cvedb-url=http://127.0.0.1:1323 DB connection string]
[-ovaldb-type=sqlite3|mysql]
[-ovaldb-path=/path/to/oval.sqlite3]
[-ovaldb-url=http://127.0.0.1:1324 or DB connection string]
[-refresh-cve]
[-results-dir=/path/to/results]
[-log-dir=/path/to/log]
[-debug]
[-debug-sql]
[-pipe]
-cvedb-path string
/path/to/sqlite3 (For get cve detail from cve.sqlite3)
-cvedb-type string
DB type for fetching CVE dictionary (sqlite3, mysql, postgres or redis) (default "sqlite3")
-cvedb-url string
http://cve-dictionary.com:8080 or DB connection string
-ovaldb-path string
/path/to/sqlite3 (For get oval detail from oval.sqlite3) (default "/Users/kotakanbe/go/src/github.com/future-architect/vuls/oval.sqlite3")
-ovaldb-type string
DB type for fetching OVAL dictionary (sqlite3 or mysql) (default "sqlite3")
-ovaldb-url string
http://goval-dictionary.com:1324 or mysql connection string
-debug
debug mode
-debug-sql
debug SQL
-log-dir string
/path/to/log (default "/var/log/vuls")
-pipe
Use stdin via PIPE
-refresh-cve
Refresh CVE information in JSON file under results dir
-results-dir string
/path/to/results
Key binding is below.
| key | |
|---|---|
| TAB | move cursor among the panes |
| Arrow up/down | move cursor to up/down |
| Ctrl+j, Ctrl+k | move cursor to up/down |
| Ctrl+u, Ctrl+d | page up/down |
For details, see https://github.com/future-architect/vuls/blob/master/report/tui.go
Display the previous scan results
- Display the list of scan results.
$ vuls history
20160524_1950 scanned 1 servers: amazon2
20160524_1940 scanned 2 servers: amazon1, romantic_goldberg
- Display the result of scan 20160524_1949
$ vuls tui 20160524_1950
- Display the result of scan 20160524_1948
$ vuls tui 20160524_1940
Display the previous scan results using peco
$ vuls history | peco | vuls tui -pipe
Usage: go-cve-dictionary on different server
Run go-cve-dictionary as server mode before scanning on 192.168.10.1
$ go-cve-dictionary server -bind=192.168.10.1 -port=1323
Run Vuls with -cve-dictionary-url option.
$ vuls report -cve-dictionary-url=http://192.168.0.1:1323
Usage: Update NVD Data
see go-cve-dictionary#usage-fetch-nvd-data
Usage: goval-dictionary on different server
$ goval-dictionary server -bind=192.168.10.1 -port=1324
Run Vuls with -ovaldb-url option.
$ vuls report -ovaldb-url=http://192.168.0.1:1323
Usage: Update OVAL Data
レポートの日本語化
see go-cve-dictionary#usage-fetch-jvn-data
fetchnvd, fetchjvnの実行順序の注意
fetchjvn -> fetchnvdの順番だとすごく時間がかかる (2016年9月現在)
fetchnvd -> fetchjvnの順番で実行すること
$ for i in `seq 2002 $(date +"%Y")`; do go-cve-dictionary fetchnvd -years $i; done
$ for i in `seq 1998 $(date +"%Y")`; do go-cve-dictionary fetchjvn -years $i; done
の順でやった場合、最初のコマンドが15分程度、二つ目のコマンドが10分程度(環境依存)
$ for i in `seq 1998 $(date +"%Y")`; do go-cve-dictionary fetchjvn -years $i; done
$ for i in `seq 2002 $(date +"%Y")`; do go-cve-dictionary fetchnvd -years $i; done
の順で行うと、最初のコマンドは1時間くらいで終わるが二つ目のコマンドが21時間かかることもある(環境依存)。
スキャン実行
$ vuls scan -lang=ja
Scan時にlang=jaを指定すると脆弱性レポートが日本語になる
slack, emailは日本語対応済み TUIは日本語表示未対応
How to Update to the Latest Version
- Update go-cve-dictionary
If the DB schema was changed, please specify new SQLite3, MySQL, PostgreSQL or Redis DB file.
$ cd $GOPATH/src/github.com/kotakanbe/go-cve-dictionary
$ git pull
$ rm -r vendor
$ make install
- Update goval-dictionary
If the DB schema was changed, please specify new SQLite3, MySQL, PostgreSQL or Redis DB file.
$ cd $GOPATH/src/github.com/kotakanbe/goval-dictionary
$ git pull
$ rm -r vendor
$ make install
- Update vuls
$ cd $GOPATH/src/github.com/future-architect/vuls
$ git pull
$ rm -r vendor
$ make install
- バイナリファイルは
$GOPATH/bin以下に作成される - もしエラーが出る場合は
$GOPATH/pkgを削除してから実行する
Misc
-
go get時にエラーが出る
Gitをv2にアップデートしてお試しを
see https://groups.google.com/forum/#!topic/mgo-users/rO1-gUDFo_g -
HTTP Proxy サポート プロキシ環境下では、-http-proxyオプションを指定
-
go-cve-dictionaryのデーモン化
Use Systemd, Upstart or supervisord, daemontools... -
NVD, JVNの脆弱性データベースの自動更新
CRONなどを使えば可能 -
自動定期スキャン
CRONなどを使い、自動化のためにsudoと、秘密鍵のパスワードなしでも実行可能なようにする- スキャン対象サーバの /etc/sudoers に NOPASSWORD を設定する
- 秘密鍵パスフレーズなしの公開鍵認証か、ssh-agentを使う
-
スキャンが重く感じる
vulsのスキャン対象に脆弱性が溜まりすぎると実行時間が長くなります 脆弱性のある状態は溜めすぎないようにしましょう -
クロスコンパイル
$ cd /path/to/your/local-git-reporsitory/vuls $ GOOS=linux GOARCH=amd64 go build -o vuls.amd64 -
Logging
Log is under /var/log/vuls/ -
Debug
Run with --debug, --sql-debug option. -
Adjusting Open File Limit
Riak docs is awesome. -
Does Vuls accept ssh connections with fish-shell or old zsh as the login shell?
No, Vuls needs a user on the server for bash login. see also #8 -
Windows
Use Microsoft Baseline Security Analyzer. MBSA
Related Projects
-
k1LoW/ssh_config_to_vuls_config
ssh_config to vuls config TOML format -
usiusi360/vulsrepo
VulsRepo is visualized based on the json report output in vuls.
Youtube

Data Source
Authors
kotakanbe (@kotakanbe) created vuls and these fine people have contributed.
Contribute
- fork a repository: github.com/future-architect/vuls to github.com/you/repo
- get original code: go get github.com/future-architect/vuls
- work on original code
- add remote to your repo: git remote add myfork https://github.com/you/repo.git
- push your changes: git push myfork
- create a new Pull Request
Change Log
Please see CHANGELOG.
Stargazers over time
License
Please see LICENSE.












