Files
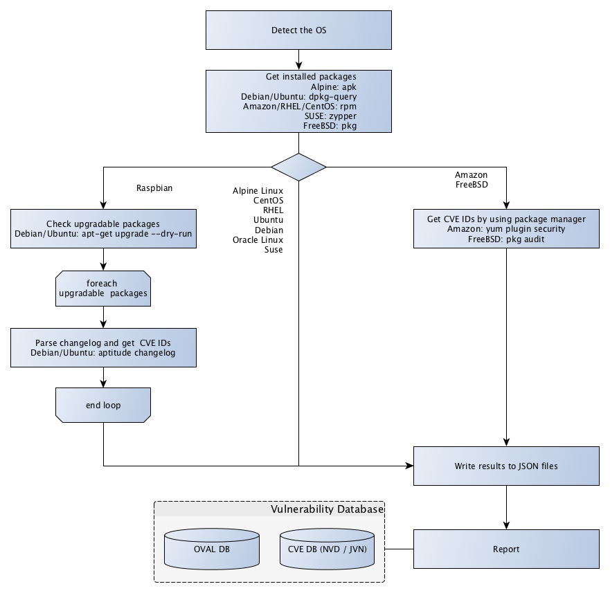
vuls/img/vuls-scan-flow-fast.png
Kota Kanbe e788e6a5ad Support Alpine Linux #194 (#545)
* Support Alpine Linux #194

* Fix testcase

* Fix README

* Fix dep files

* Fix changelog

* Bump up version
2017-12-01 23:17:28 +09:00

78 KiB
881x857px

/Stage/vuls/raw/commit/59c7061d2942a5054cc0cb7f306864d2b8f51a83/img/vuls-scan-flow-fast.png